设计概算编制服务已有中标人 昆明派拉蒙主题公园或将启动建设
扫描到手机,新闻随时看
扫一扫,用手机看文章
更加方便分享给朋友
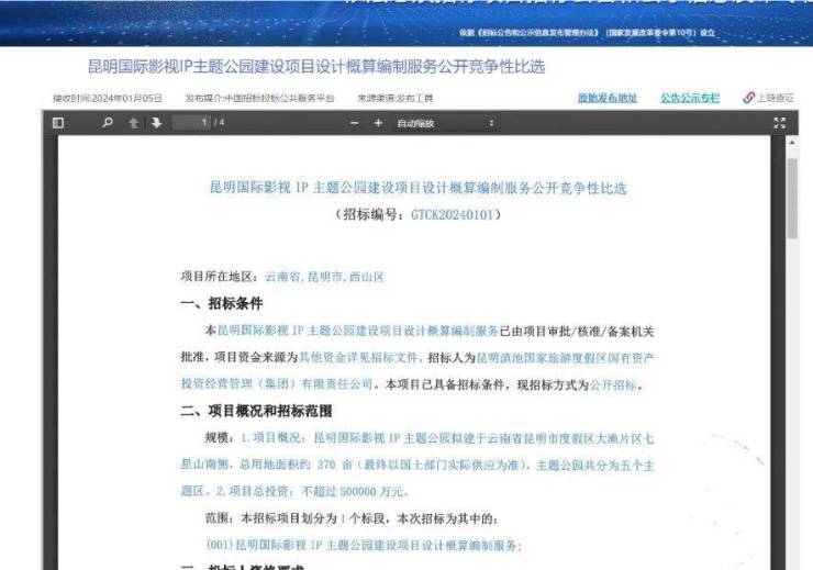
1月16日,中国招标投标公共服务平台发布《昆明国际影视IP主题公园建设项目设计概算编制服务中标候选人公示》。
根据位置等信息对比发现,此次招标的主题公园,就是引起昆明人热议的派拉蒙主题公园。此次购买设计概算编制服务,或将意味着派拉蒙主题公园项目的启动。
占地约370亩 总投资不超50亿元
公示显示,此次有三家中标候选人。根据此前招标公告,该项目拟建于大渔片区七星山南侧,项目总用地面积约370亩(最终以国土部门实际供应为准),总投资不超50亿元。
该项目共规划5个主题区。待合同签订完成,中标人收到设计图纸等资料后,需30天内完成并提交完整的成果。
公示显示,此次有三家中标候选人。根据此前招标公告,该项目拟建于大渔片区七星山南侧,项目总用地面积约370亩(最终以国土部门实际供应为准),总投资不超50亿元。该项目共规划5个主题区。待合同签完,中标人收到设计图纸等资料后,需在30天内完成并提交完整的成果。
派拉蒙主题公园隶属美国派拉蒙电影公司。派拉蒙旗下的知名电影很多,其主题公园数个游乐设施与景点的主题都取自派拉蒙电影中的场景,如《泰坦尼克号》《碟中谍》《变形金刚》《钢铁侠》等全球知名电影。
环球时报环球旅游显示,此前派拉蒙旗下的主题公园多以过山车及机械类娱乐设施为主。派拉蒙在运营的过程中,一直试图将其经典的电影IP融入到乐园中,并为此进行了大量的包装和扩建。但是,这些乐园此前都是以过山车为主导的成熟乐园,派拉蒙难以把自己的IP与乐园有效融合,也未能复制迪士尼在这一领域的成功之路,最终以5家乐园被雪松会打包收购告终。
如果昆明派拉蒙主题公园建成,将会是全球首个派拉蒙影视主题乐园。派拉蒙旗下的众多经典IP和主题公园的结合如果能来到昆明,自然很值得期待。
该项目2028年能否开园还属未知
派拉蒙主题公园所在位置为滇池度假区大渔片区,周边有大渔公园、捞鱼河湿地公园等,生态资源较优。
不过,根据目前销售的产品来看,大渔片区并不是一个以居住为主的区域,主要销售的产品是高端别墅或小面积户型,目前片区仍缺乏商业、教育等配套,居住氛围也还不够成熟。
早在2019年,昆明派拉蒙主题公园项目就出现在滇池度假区重点推进项目名单中。
按照早期规划,项目主要分为6个主题区(派拉蒙大道、冒险之城、花生小镇、失落王国、恐龙帝国、最终边疆)和1个后勤区。
项目建设内容包含各类室内外游乐设备设施、演绎项目、餐厅、零售商业等综合配套项目。
不过,此后该项目经过多次调整,项目用地面积、施工方等都有变动,在此前的信息中,开工时间为2023年12月,工期4年,2027年12月建成,2028年2月开园。但是根据目前进度,该项目2028年能否开园还不确定。
如果派拉蒙主题公园顺利建成,意味着昆明将拥有一座世界级的主题游乐公园。届时,整个大渔片区将受益。
来源:都市时报
声明:本文由入驻焦点开放平台的作者撰写,除焦点官方账号外,观点仅代表作者本人,不代表焦点立场。


