第47周丨供应大幅上扬但成交震荡 项目开盘去化效果不佳
扫描到手机,新闻随时看
扫一扫,用手机看文章
更加方便分享给朋友
报告期:2021年11月15日至21日 出品时间:2021年11月23日
市场综述:
受昆明市场降温,成交增速下降影响,昆明新建商品住宅价格已连续5个月下降,部分房企和项目则加大降价促销的范围和力度。
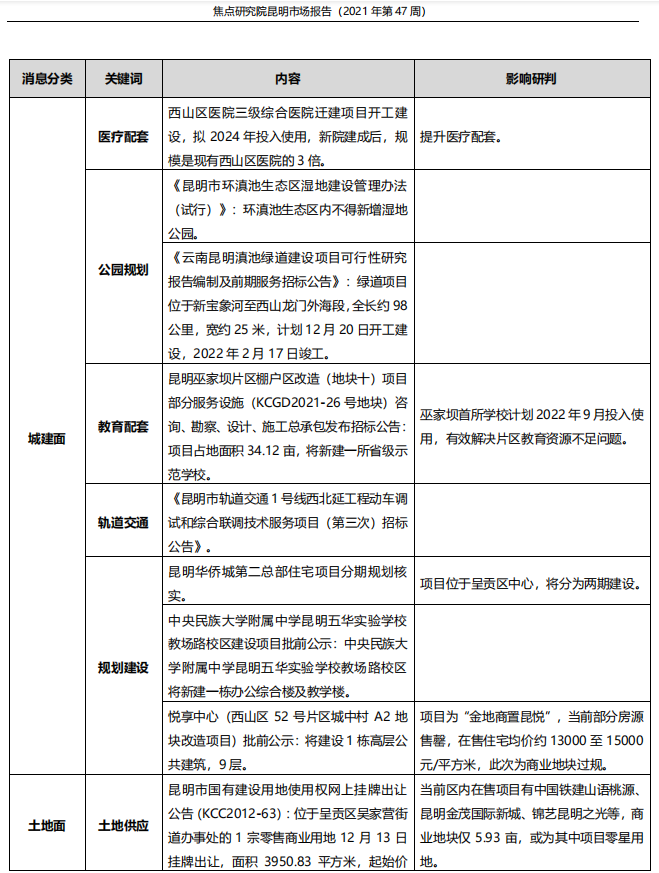
先来看二级市场,商品房供应规模大幅回升,成交规模则有所下降。
当周10个项目获取商品房预售许可证,新增预售面积约28.35万平方米,环比上升241.57%,其中,信达万科京江隐翠、东原印江山首次获取商品房预售手续。成交方面,当周商品房成交面积16.23万平方米,环比下降14.08%。
当周,昆明仅金地商置昆悦1个项目规划通过,项目A2商办地块将建设1栋高层公共建筑,9层。
土地市场方面,当周主城3宗地块供应,占地面积约173.73亩,建筑面积32.65万平方米,其中,1宗零售商业用地位于呈贡,其他2宗商住用地位于经开区。
土地成交方面,昆明主城及周边区县无地块成交。
回归市场一线,当周昆明市场信达万科京江隐翠、东原印江山等2个项目开盘销售,供应346套房源。
其中,信达万科京江隐翠开盘销售,供应2、3栋住宅,户型建筑面积约158至199平方米,装修标准约5000元/平方米,共196套,去化76套,去化率38.78%,均价约24000至30000元/平方米。项目位于北京路,周边配套完善,是万科高端产品系项目,面向改善需求,价格较高,一定程度上影响去化。
东原印江山开盘销售,供应高层住宅及叠拼,其中,高层住宅户型建筑面积约89至124平方米,两梯六户,共150套,均价约14000至15000元/平方米;上叠户型建筑面积约178平方米,中叠约143平方米,下叠约142平方米,一梯两户,均价约500万元/套,项目高层住宅面向首置刚需,周边配套较齐全,加之竞品项目较多,影响去化效果。
营销方面,学府康城举行发布会暨斯维登战略合作签约仪式、昆明融创文旅城举行业主权益发布会,义承金川府举行看房团等。
据焦点研究院监测,当周昆明市场以低价刚需及地段配套性改善主导成交,房企购房优惠政策和力度放大,北市区已出现低于万元水平的项目。
临近年底,房企和项目提前进入冲刺阶段,购房优惠政策力度放大,开盘销售节奏有所加快。尽管近期政策环境以稳为主,以往过度收紧状态有所放松,但传导至市场一线需要时间,短时间内,昆明市场的价格震荡仍将持续。




免责声明
本报告由焦点研究院提供,仅供本机构客户使用。本报告仅在相关法律许可的情况下发放,所提供信息均来自公开渠道。本机构尽可能保证信息的准确、完整,但不对其准确性或完整性做出保证。
本报告所载的资料、意见及推测仅反映本机构于发布本报告当日的判断,相关的分析意见及推测可能会根据后续发布的研究报告在不发出通知的情形下做出更改,投资者应当自行关注相应的更新或修改。
市场有风险,投资需谨慎。本报告中的信息或所表述的意见仅供参考,不构成对任何人的投资建议。
投资者不应将本报告为作出投资决策的少有参考因素,亦不应认为本报告可以取代自己的判断,本机构、本机构员工或者关联机构不承诺投资者一定获利,不与投资者分享投资收益,也不对任何人因使用本报告中的任何内容所引致的损失负责。
本报告版权仅为本公司所有,未经书面许可,任何机构和个人不得以任何形式翻版、复制、发表或引用。如征得本机构同意进行引用、刊发的,需在允许的范围内使用,并注明出处为“焦点研究院”,且不得对本报告进行任何有悖原意的引用、删节和修改,否则由此造成的一切不良后果及法律责任由私自引用、刊发者承担。
本机构对本免责声明条款具有修改和最终解释权。
声明:本文由入驻焦点开放平台的作者撰写,除焦点官方账号外,观点仅代表作者本人,不代表焦点立场。


