云南要求:严格落实带薪休假,鼓励省内游
扫描到手机,新闻随时看
扫一扫,用手机看文章
更加方便分享给朋友
近日,云南省人民政府印发《云南省“十四五”旅游业发展实施方案》,其中明确:大力开展“云南人游云南”活动,严格落实带薪休假制度,鼓励职工省内旅游
鼓励各类市场主体自主开展促销活动......
详情如下↓
现将《云南省“十四五”旅游业发展实施方案》印发给你们,请认真贯彻落实。
云南省人民政府
2022年6月8日
(此件公开发布)
为贯彻落实《国务院关于印发“十四五”旅游业发展规划的通知》(国发〔2021〕32号),进一步推进旅游业高质量发展,结合我省实际,制定本方案。
一、总体要求
(一)指导思想
以习近平新时代中国特色社会主义思想为指导,全面贯彻党的十九大和十九届历次全会精神,深入学习贯彻习近平总书记关于文化和旅游工作的重要论述和重要指示批示精神、习近平总书记考察云南重要讲话精神,认真贯彻落实党中央、国务院决策部署和省委、省政府工作要求,立足新发展阶段、贯彻新发展理念、主动服务和融入新发展格局,瞄准国际化、高端化、特色化、智慧化方向,着力推进旅游业创新驱动发展,推动文化和旅游深度融合,促进旅游消费市场提质扩容,完善现代旅游业体系,加快旅游强省建设,实现旅游业更高质量、更有效率、更加公平、更可持续、更为安全发展,努力成为引领全国旅游发展创新的一面旗帜。
(二)发展目标
统筹疫情防控和旅游业发展,科学精准防控要求在旅游业得到全面落实,守住疫情防控底线;旅游业创新能力显著提高,重点旅游区域智慧化水平显著提升,新一代信息技术在旅游领域广泛应用,培育一批智慧旅游创新企业和重点项目;特色旅游带建设成效显著,乡村旅游有效助推乡村振兴,红色旅游发展成为新亮点;旅游产品和业态更加丰富,市场主体质量和数量明显提升;旅游服务水平和开放合作水平达到新高度,大众旅游消费需求得到更好满足,省际和国际旅游合作进一步深化,旅游业国内外吸引力、影响力、竞争力明显提升。到2025年,全省接待游客总人数10亿人次以上,旅游总收入达2万亿元以上,旅游业作为我省国民经济战略性支柱产业地位更加巩固,在服务全省经济社会发展、满足人民日益增长的美好生活需要、促进社会文明程度提升等方面作用更加凸显。
二、主要任务
(一)坚持创新驱动发展
1.加快智慧旅游发展。加快云南旅游大数据中心建设。优化升级“一部手机游云南”功能应用。引导重点旅游景区开发数字化体验产品。进一步提升国家高A级旅游景区智慧化水平。
2.推进新型基础设施建设。推进重点旅游区域5G信号连续覆盖。推动重点旅游场所内部引导标识系统数字化、智能化改造升级。高标准建设旅游公共服务设施,推进智慧旅游应用场景建设。
3.强化行业新技术创新能力。积极开展国家旅游科技示范园区试点申报,推动建立旅游技术重点实验室和技术创新中心。重点引进一批旅游先进设备,促进旅游装备技术提升。加快打造刷脸应用场景,形成一批刷脸应用示范旅游景区、示范酒店。
(二)优化旅游空间布局
4.优化旅游发展布局。在“一环、两带、六中心”总体布局的基础上,重点推进“中国最美乡愁旅游带”、“茶马古道旅游经济带”建设,融入构建新藏滇桂边境旅游带。加快推动香格里拉民族文化旅游区和滇黔桂民族文化旅游区等跨区域特色旅游功能区建设。推动滇川风景道、滇桂粤边海风景道、香格里拉风景道等国家旅游风景道建设。继续加强“三区三州”旅游大环线建设和品牌打造。
5.优化旅游城市和旅游目的地布局。加快推动昆明建成旅游枢纽城市,推进大理、丽江建设成为重点旅游城市,支持香格里拉特色旅游地建设。培育一批旅游消费目的地。建设一批红色、历史文化、自然风光、康养旅游等特色旅游目的地。
6.打造城乡旅游休闲空间。推进慢行绿道、城市公园等休闲设施建设,完善公共服务设施体系,构建主客共享的“便民生活圈”。提升旅游厕所建设管理水平。加强乡村环境综合治理,持续改善人居环境,形成“村村有景色、县县是景点”的旅游环境。
(三)构建科学保护利用体系
7.推进大旅游资源普查。树立大旅游资源观,编制全省普查标准体系和工作规程。加强自然和人文资源普查,组织实施旅游资源普查,积极参与建立中国特品级旅游资源名录;建立部门协同机制,做好农业、工业、商业、教育、体育、医疗、交通等其他涉旅行业潜在资源普查。
8.推动文物活化利用。提升改造重点文化遗产旅游地。深入打造一批具有云南历史文化底蕴的文博品牌。实施文化保护传承利用工程,初步构建全省多层级多要素的保护传承体系。
9.发展绿色低碳旅游模式。倡导低碳旅游,探索发展生态旅游新模式。支持旅游景区、宾馆饭店、民宿客栈等各类旅游企业开展绿色发展示范,实施节水节电、绿色低碳升级改造项目。引导绿色消费,评选一批绿色景区、绿色饭店、绿色餐饮。
(四)完善旅游产品供给体系
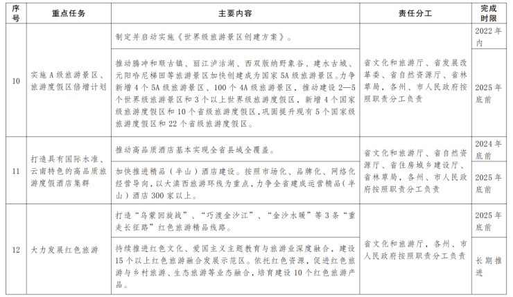
10.丰富优质产品供给。打造“16个10”高级精品旅游产品,高水平策划实施一批“35102”文旅项目。实施A级旅游景区倍增计划,持续推进创建高级、省级旅游度假区,建设一批富有文化底蕴的高级旅游景区和度假区。加快建设一批精品(半山)酒店,打造具有国际水准、云南特色的高品质旅游度假酒店集群。大力发展红色旅游,规范发展乡村旅游。
11.深入推进“旅游+”和“+旅游”。推动旅游景区、酒店、旅行社等传统旅游行业与其他行业创新发展。促进农业、工业、商业、教育、体育、交通、康养等和旅游融合发展。培育认定一批康养度假、文化体验、城镇旅游、乡村休闲、户外运动、研学科普、水电生态旅游等新业态示范基地。争创国家文化产业和旅游产业融合发展示范区。
12.扩大旅游品牌影响力。打造旅游品牌矩阵,培育一批高级旅游品牌、特色旅游品牌。策划推出一批高级旅游产品,打造“七彩云南滇西秘境”品牌。实施云南特色美食“十百千”计划,打造“舌尖上的云南”品牌。
(五)拓展大众旅游消费体系
13.创新旅游消费场景。鼓励各地升级打造夜集、夜购、夜游、夜秀主题活动,创建一批高级、省级夜间文化和旅游消费集聚区。积极对接高级文化和旅游品牌创建工程,打造一批高级旅游休闲城市和休闲街区。支持老字号企业入驻街区、旅游景区,开设旗舰店、体验店。鼓励利用工业遗址、老旧厂房等因地制宜建设文化和旅游消费场所。
14.促进大众旅游消费。大力开展“云南人游云南”活动。严格落实带薪休假制度,鼓励职工省内旅游。鼓励各类市场主体自主开展促销活动。增加旅游惠民措施,推行区域旅游景点套票、月票、年卡和旅游公交等服务。
15.提升旅游公共服务水平。深入实施“云南服务”提升工程。积极构建“旅游购放心购”营销服务体系。完善“快进慢游”交通服务体系,鼓励发展定制化旅游运输服务,推动自驾车露营地、国家步道建设。推动主要旅游线路、旅游景区、旅游度假区等停车场建设新能源充电桩。增加老年人、残疾人等特殊群体旅游设施供给。实施导游专业素养研培计划和“金牌导游(讲解员)”培养项目。开展“万名文旅人才”培训,引进、培养旅游紧缺人才。
16.创新旅游宣传推广。实施云南省旅游宣传工程,建立云南省旅游宣传推广典型案例名录,争取一批精品旅游产品入选国家宣传推广精品项目名录。组建云南旅游融媒体中心。积极开展“请进来、走出去”宣传推广活动。健全“引客入滇”推广体系,提升客源吸引力。
(六)建立现代旅游治理体系
17.提升旅游行业治理水平。开展旅游行业专项整治行动。提升旅游市场“双随机、一公开”监管力度,深化旅游行业行政审批制度改革。制定完善行业标准、地方标准,推动企业标准和团体标准发展,继续在旅游领域开展标准化试点示范建设。
18.强化旅游行业信息化监管模式。推广运用“一部手机管旅游”。畅通“12345”等举报投诉渠道。利用信息化手段创新旅游市场监管机制,推进多级监管、协同监管和大数据监管等新型监管模式。落实“红黑榜”制度。推进旅游行业信用体系建设,完善线上线下企业诚信评价机制,建立以游客为中心的旅游市场服务质量评价体系。
19.引导文明旅游新环境。开展文明旅游示范区、示范单位建设活动。落实文化和旅游行业文明建设“彩云行动”。借助新媒体平台,打造文明旅游宣传专栏。
(七)实施文化和旅游市场主体倍增培育计划
20.实施旅游市场主体倍增工程。打造文化和旅游龙头企业,整合做强旅行社企业,推动旅游景区深化改革,发展涉旅住宿企业,打造特色餐饮企业,培育旅游演艺企业,培育文创商品企业,培育新业态企业。聚焦旅游产业重点领域精准招商。积极引进旅游观光车、游轮游艇、游乐设施、索道缆车、露营房车等旅游装备制造企业。
(八)健全完善旅游领域安全体系
21.严格科学精准落实疫情防控措施,完善旅游景区景点公共卫生保障。强化旅游市场主体责任,建立玻璃栈道等安全管理体系,打造“安全旅游目的地”。完善旅游安全风险信息提示机制与应急安全工作制度,提升消防救援管理水平。指导旅游企业加强安全培训和应急演练。鼓励保险机构探索开发旅游安全保险新产品。鼓励旅游行业市场主体投保旅游保险产品。
(九)提升旅游开放合作水平
22.深化省际旅游合作。进一步强化滇川渝、滇黔桂、滇川藏文化和旅游合作,建立健全区域文化和旅游合作新机制。加强滇沪旅游合作机制、泛珠三角区域旅游大联盟、长江上游四省市旅游合作联盟、中国G219旅游推广联盟和滇闽、滇桂、滇琼文化旅游区域合作。
23.加快发展边(跨)境旅游。适时启动入境旅游线下促进行动,推动入境旅游高质量发展。建立多部门协同应对突发事件工作机制。科学制定实施入境旅游疫情防控技术指南。提升昆曼国际自驾游精品线路。推动中老铁路沿线旅游资源及线路产品开发。推进边境旅游试验区和跨境旅游合作区建设。按照国家规定,做好境外旅客购物离境退税工作,加强口岸免税店管理。
24.加强国际旅游合作。积极参与澜湄旅游城市合作联盟建设。加强与“一带一路”沿线国家和国际旅游组织的交流合作。积极参与国家举办的旅游年、艺术节等会展节庆及重要外事活动。继续办好中国国际旅游交易会、中国—南亚博览会等,提升文化和旅游对外吸引力、影响力。
三、保障措施
(一)强化统筹协调。全面落实作风革命、效能革命工作要求,建立健全旅游高质量发展常态化协调推进工作机制,推动旅游强省建设。各地、有关部门要将旅游高质量发展作为本地本部门的重点工作加以推进,结合职能职责和任务分工,按照任务项目化、项目清单化、清单具体化要求,推动各项重点任务落地见效。
(二)强化政策支撑。加大财政支持力度,加快推进重大旅游项目、旅游公共服务设施、旅游宣传推广等工作,落实好旅游高质量发展、纾困帮扶和恢复发展等政策。争取组建文旅产业高质量发展基金。强化用地保障,依法保障旅游公共服务设施土地供给,做好风景名胜区及山水林田湖草等旅游开发管理。加大金融支持力度,在债务风险可控的前提下,将旅游基础设施建设项目纳入地方政府债券支持范围,推进旅游领域政府和社会资本合作,支持旅游企业上市、发行公司信用类债券融资,开发适合旅游业特点的金融产品。
(三)加强督促指导。建立健全旅游业发展评价体系和激励机制,各地、有关部门要深入推动我省“十四五”旅游业发展工作,压实主体责任、抓好工作落实。省文化和旅游厅要牵头不定期对方案实施情况进行督促指导和全面评估,重大情况及时向省人民政府报告。
附件:云南省“十四五”旅游业发展实施方案重点任务清单
附件
云南省“十四五”旅游业发展
实施方案重点任务清单






来源:云南省人民政府网微信公众号、云南发布
(责编:蒋冬琼)
声明:本文由入驻焦点开放平台的作者撰写,除焦点官方账号外,观点仅代表作者本人,不代表焦点立场。


