较新发布!@昆明人 事关你的物业服务及收费!
扫描到手机,新闻随时看
扫一扫,用手机看文章
更加方便分享给朋友
近日,昆明市住房和城乡建设局发布《关于对住宅小区物业服务企业规范提供物业服务的提醒告诫书》(以下简称《告诫书》),从而规范物业服务企业的服务行为,提高服务水平,维护业主合法权益。并针对目前物业服务存在的一些问题,提出了具体的整改要求。
不得收取任何未予标明的费用
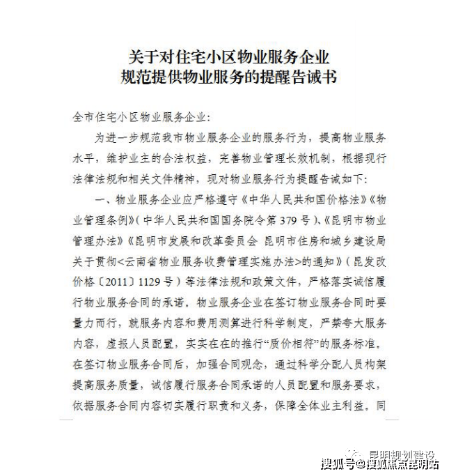
《告诫书》提出,物业服务企业应严格遵守国家相关法律法规和政策文件,严格落实诚信履行物业服务合同的承诺。物业服务企业在签订物业服务合同时要量力而行,就服务内容和费用测算进行科学制定,严禁夸大服务内容,虚报人员配置,实实在在的推行“质价相符”的服务标准。
在签订物业服务合同后,加强合同观念,通过科学分配人员构架提高服务质量,诚信履行服务合同承诺的人员配置和服务要求,依据服务合同内容切实履行职责和义务,保障全体业主利益。同时,对项目经理更换、物业合同续签等小区变更信息,应及时报告属地住房城乡建设部门或者政府指定的相关部门进行更新。
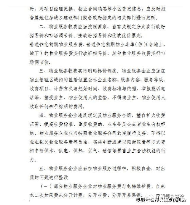
物业服务收费应当按照国家、省有关规定分别实行政府指导价和市场调节价。按政府指导价和优质优价的原则,普通住宅前期物业服务费、普通住宅前期物业车库(位)(含地上、地下)的物业服务费实行政府指导价,其他物业服务收费实行市场调节价。
物业服务收费要实行明码标价制度。物业服务企业应当在物业管理区域内的显著位置公示企业名称、服务内容、服务等级、收费项目、计费方式与起始时间、收费标准与依据、举报投诉电话等,接受业主、物业使用人的监督,不得向业主、物业使用人收取任何未予标明的费用。
物业服务企业违反规定及物业服务合同,擅自扩大收费范围、提高收费标准、重复收费的,业主委员会或者业主有权拒绝。物业服务企业应当按照物业服务合同约定履行义务,不得以业主拖欠物业服务费等为由,实施中断或者以限时限量等方式变相中断供水、供电、供热、供气、通信等损害业主合法权益的行为。
物业费须与其他费用分开计费
针对目前昆明物业服务管理中出现的问题,《告诫书》明确,物业服务企业应当在物业服务过程中,积极自查,对出现的问题进行整改。
部分物业服务企业对物业服务费与电梯维护费、自来水二次加压费未分开计费、分开收费、分开开具票据。
整改要求:物业服务企业应当按照面积对物业服务费进行计费、收费,并向业主开具增值税专用发票。
电梯维护费、自来水二次加压费属代收代管费用,物业服务企业应当按照《前期物业服务合同》或《物业服务合同》中关于电梯维护费、自来水二次加压费的内容进行计费、收费,并向业主开具代收代管费用的收据。
物业服务企业不得将物业服务费与电梯维护费、自来水二次加压费开具在同一张发票或收据上。
住宅装修保证金每户不得超过2000元
部分物业服务企业向业主、物业使用人收取装修保证金时,出现超标准收取的问题,以及出现未在验收合格之日起30日内全额无息退还给业主的情况。
整改要求:物业服务企业向业主、物业使用人收取装修保证金时,住宅物业的每户不得超过2000元,非住宅物业的可按每100平方米1000元收取。装修完成,经物业服务企业与业主检查验收,没有造成物业共用部位、共用设施设备损坏的,装修保证金应自验收合格之日起30日内全额无息退还给业主。
装修垃圾清运每吨收费标准150元
部分物业服务企业向业主、物业使用人收取装修垃圾清运费时,以平方米作为计算装修垃圾清运费的单位,未按照规定以重量计费。
整改要求:物业服务企业应当按照《昆明市发展和改革委员会关于调整昆明市城市生活垃圾处理收费标准的通知》(昆发改审批办〔2009〕47号)的规定,收取装修建筑垃圾处理服务费,收费标准为150元/吨。这里的装修建筑垃圾指的是居民改建、扩建或拆除各类建筑物、构筑物、管网等以及居民装饰装修房屋过程中所产生的弃物、弃料及其它废弃物。
各级住建部门将进一步加强对物业服务企业服务行为的监管,对经提醒告诫仍存在不执行法律法规和相关文件规定的,将依法严肃查处。对涉及其他行政管理部门查处的违法行为,住房城乡建设部门将积极做好移交工作。




来源:昆明日报
责编:向雪平
声明:本文由入驻焦点开放平台的作者撰写,除焦点官方账号外,观点仅代表作者本人,不代表焦点立场。


