促楼市政策扩大到改善性需求:多地二套房首付比例低至三成
扫描到手机,新闻随时看
扫一扫,用手机看文章
更加方便分享给朋友
支持改善性需求释放成为各地优化调整楼市政策的又一方向,多地二套房首付比例低至三成。
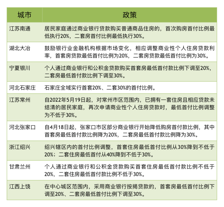
中指研究院数据显示,今年截至5月23日,全国已有近40城调整优化商贷政策。另据澎湃新闻不完全统计,4月以来,已有江苏南通、湖北大冶、宁夏银川、河北石家庄、江苏常州、河北张家口、浙江绍兴、甘肃兰州、江西上饶等地调整商贷首付比例,多地在下调首套房首付比例至20%的同时,降低二套首付比例至30%。以江苏南通为例,5月20日,南通市住房和城乡建设局与南通市发改委等七部门联合印发《关于促进房地产市场平稳健康发展的通知》,《通知》明确,居民家庭通过商业银行贷款购买普通商品住房的,首次购房首付比例较低执行20%,二套房首付比例较低执行30%。居民家庭购买普通住房商业贷款利率下限执行全国较低标准,首套住房商业贷款利率下限执行贷款市场报价利率(LPR)减20个基点,二套房商业贷款利率下限执行现行较低标准。

根据央行5月20日公布的贷款市场报价利率,1年期LPR为3.7%,5年期LPR为4.45%,这也意味着5年期以上首套住房商业贷款利率较低可以做到4.25%,二套较低可以做到5.05%。
另以宁夏银川为例,5月19日,宁夏银川市6部门联合印发的《关于促进银川市房地产业良性循环和健康发展的实施意见》提出,通过调低首付比例降低购房者前期筹款压力,个人通过商业银行和公积金贷款购买首套房较低首付款比例下调至20%,二套房较低首付款比例下调至30%;对拥有1套住房并已结清购房贷款的家庭,为改善居住条件再次申请商业性个人住房贷款的,执行首套房贷款政策。
58安居客房产研究院分院院长张波表示,从目前各地二套房首付实行30%的城市来看,大都是面临市场降温明显,政策提振信心相对乏力的城市。从实际的方式来看,有的是采取全面二套房首付30%,有的则是对于排名前列套房的商贷是否结清有一定要求。
在张波看来,降低二套首付比例对于提振楼市场热度的前提在于,市场上是否有足够潜在的改善型二套房需求量,有些城市前几年市场土拍量大,市场上存量高,处于明显供大于求的状况,降低二套房首付能够拉动的需求相对有限。
植信投资研究院资深研究员马泓认为,调整二套房首付比例有助于提振住房需求,更好地满足居民住房改善性需求。进入二季度,全国房地产政策宽松空间进一步打开,转暖的信号更为清晰。针对当前房地产市场的疲软态势,4月底中共中央政治局会议增加了“支持各地从当地实际出发完善房地产政策、支持刚性和改善性住房需求”和“优化商品房预售资金监管”的措辞,此后央行、银保监会等监管部门也相继表态,对住房金融政策进行“松绑”,并下调LPR五年期利率15bp。从全局来看,无论是对于宏观经济稳增长还是稳就业,房地产行业的稳定对全局而言是非常重要的。
马泓指出,伴随中央政策的调整,地方房地产政策自2021年末开始从偏紧的状态逐步转为适度宽松,当前着力释放市场购房需求。据统计,相关金融宽松政策正从年初四线、三线城市逐步推广至二线城市,包括兰州、南宁、重庆等地方已经相应下调了二套房首付比例。预计当前和未来一个阶段,有必要按照中央二支持、一优化和一促进的政策要求,从需求和供给两端,针对各地房地产市场差异化特征,进一步推出有力度的政策举措,着力释放市场购房需求,促进房地产市场平稳健康发展。
不过,张波提及,过度降低二套房首付也有一定的风险,尤其在首套房也有房贷未结清的情况下,购房者未来的月供压力会明显增大,在一定程度上会增加信贷风险。
来源:澎湃新闻
责编:向雪平
声明:本文由入驻焦点开放平台的作者撰写,除焦点官方账号外,观点仅代表作者本人,不代表焦点立场。


