昆明商品房供应下降成交上扬价格稳定,三项目开盘去化近七成
扫描到手机,新闻随时看
扫一扫,用手机看文章
更加方便分享给朋友
焦点研究院 昆明市场消息简报
报告期:2020年9月14日至9月20日
出品时间:2020年9月21日
研究员:王嘉
审核:回洁钰
市场聚焦(2020年第38周)
当周昆明市场交易规模有所上扬。焦点研究院统计显示,当周商品房成交面积33.19万平方米,较此前一周上升37.88%;但成交价格变动不大。当周昆明市场有14个项目获取预售手续,商品房新增供应面积约38万平方米,较此前一周下降29.36%。其中,位于官渡区的俊发俊云峰项目新增供应6.91万平方米,系当周新增供应面积较大的项目。此外,当周昆明市1个项目规划获批,面积约27455.62平方米,建筑面积约232723.54平方米。
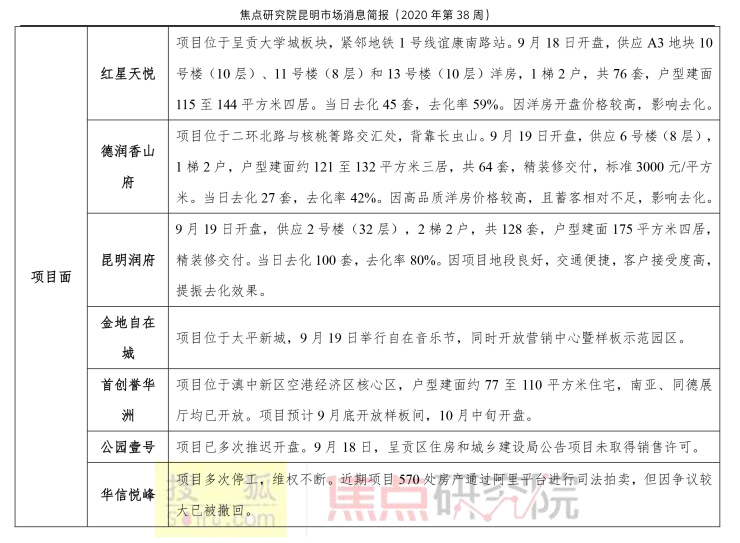
在市场一线,焦点研究院监测显示,当周3个项目开盘销售,系红星天悦、德润香山府和昆明润府,去化率67%。另有2个项目开放营销中心,1个项目开放样板间。
政策方面,昆明市宣布,将投资1.2亿元建设人才公寓;先进人才在昆明市购房,可享受600万元“安家费”。
交通方面,昆明轨道交通4号线预计当月开通试运行。
城建方面,润城第三大道二期商业项目获批,将新增5栋高层办公楼。此外,古滇云水城三期规划全部完成,昆明火车站南、北广场提质改造,昆明排名前列TOD项目预计2024年投入使用,但争议颇多的明通小学拆除时间仍未确定。
土地方面,当周迎来9月的两场土地出让,均位于呈贡区,7宗地块成功出让,面积约389.85亩,成交额约9.55亿元。当周新增供应2宗地块,均系商业用地。
焦点研究院认为,9月昆明市场优惠力度较大,项目以顺销持续去化,表现在成交规模上有波动上扬,这种趋势还将延续。加之轨道交通4号线开通将对地铁房市场有一定影响,将推升市场交易规模保持积极状态。
本文内容仅代表作者立场和观点。本文著作权归搜狐焦点所有。未经允许,严禁转载;经允许转载或使用本文时,请注明来源。获得转载授权请联系:focuskf@vip.sohu.com。
声明:本文由入驻焦点开放平台的作者撰写,除焦点官方账号外,观点仅代表作者本人,不代表焦点立场。


