新增66个!昆明这些项目的业主可办理不动产证了
扫描到手机,新闻随时看
扫一扫,用手机看文章
更加方便分享给朋友
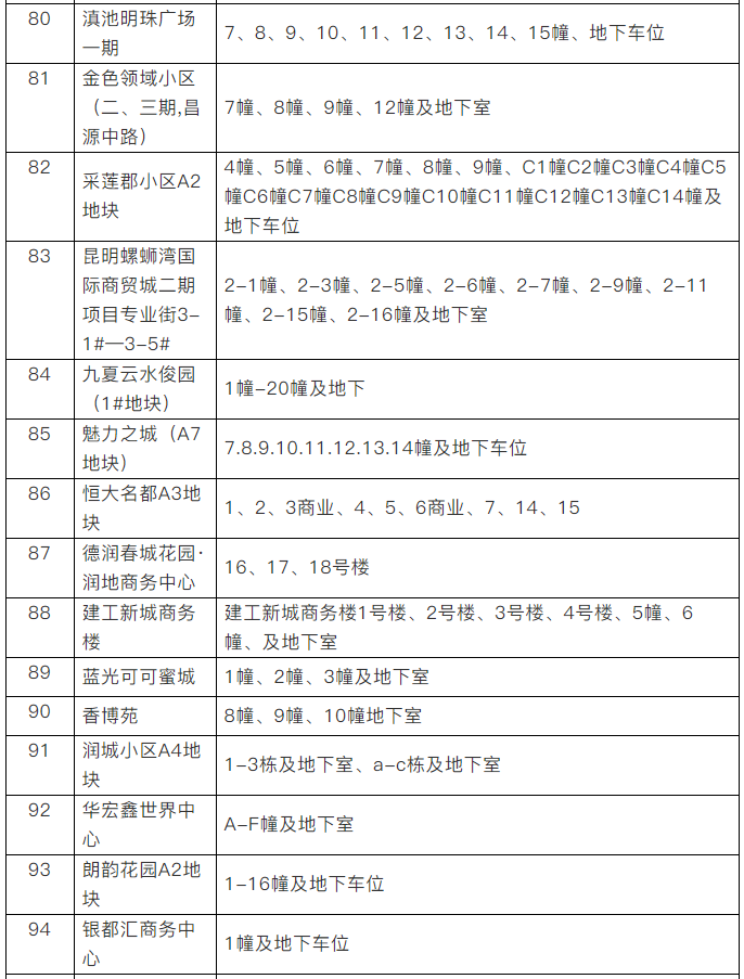
12月29日,昆明市不动产登记中心发布第十批主城区已完成首次登记个人可自行申请转移登记的项目清单公示。
本次昆明共有754个项目完成首次登记,新增66个新建商品房项目,惠及群众64万户。
此次公示的项目是第九批公示的基础上,新增了包括昆明万达城、紫曼园、昆铁盛和家苑、欣都龙城等66个新建商品房项目。在此次公示范围内的项目,购房人可持相关资料自行向不动产登记机构申请办理不动产证。
不动产中心提醒市民:办理时,全款购房的购房人可提交不动产登记申请书、身份证明材料、备案的购房合同或预告登记证明和完税凭证自行申请办理。按揭贷款购房的,可由购房人与贷款金融机构共同申请办理转移及抵押权合并登记,实行转移和抵押登记一并受理、同步审核、同时发证。申请材料为不动产登记申请书、购房人及抵押权人身份证明材料、已备案的购房合同或预告登记证明、主债权合同(借款合同)、抵押合同或抵押权预告登记证明、完税凭证等。转移登记(预购商品房预告登记转房屋所有权登记)事项现已实现“同城通办”,购房人可就近就便到主城各13个办证点申请办理。

















































备注:
1、上述项目清单为变动数据,具体以不动产登记机构窗口查询数据为准。
2、黄色标注部分为此批公示新增项目。
来源:昆明信息港
责编:蒋冬琼
声明:本文由入驻焦点开放平台的作者撰写,除焦点官方账号外,观点仅代表作者本人,不代表焦点立场。


