主城区正式启动不动产登记与水、气联动过户啦!
扫描到手机,新闻随时看
扫一扫,用手机看文章
更加方便分享给朋友
为进一步创新不动产登记服务方式和推动数据共享,提升不动产登记效能和服务水平,更好地服务企业和群众,不动产登记机构与水、气部门共同建立了系统平台协同过户联运机制,于6月20日在主城区范围内正式启动不动产登记与水、气协办过户工作。
市不动产登记中心提醒用户,如办理用水协同过户业务,需进行网上电子合同签订,请注意接收查看“昆明不动产”微信公众号通知或昆明自来水集团发送短信通知,按照页面提示操作即可。
具体操作步骤如下:
微信端
搜索“昆明不动产”微信公众号,点击“业务办理”—“服务大厅”,注册并登录昆明市“互联网+不动产”平台。

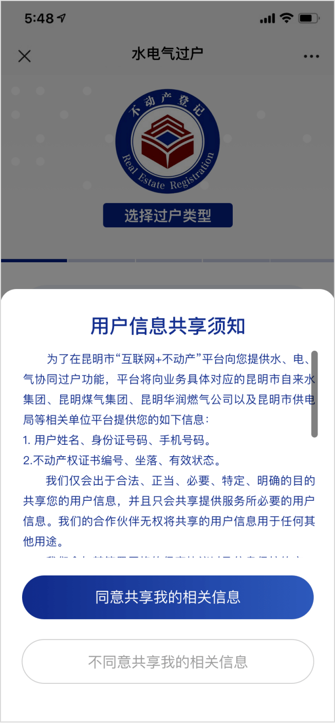
在首页点击“水电气过户”图标,开始协同过户业务办理。

平台须在获得用户同意的前提下,方可向昆明自来水集团、昆明煤气集团、昆明华润燃气公司共享用户的姓名、身份证号码、手机号码、不动产权证书证号、坐落、有效状态等必要信息,支撑协同过户业务办理。
用户阅读“用户信息共享须知”后,如同意共享相关信息,点击“同意共享我的相关信息”,可以继续办理业务;如不同意共享相关信息,则办理终止。

选择需要办理的业务类型,目前暂时仅支持“用水协同过户”与“用气协同过户”两类业务,“用电协同过户”正在开发建设中。

选择用户名下的不动产信息,确认办理哪一套房屋的过户业务。

根据过户业务类型(用水过户或用气过户),输入该不动产对应的原户号。

确认原户主信息是否有误以及是否欠费。原户主信息无误且无欠费,可继续办理;原户主信息有误,请再次确认原户号后重新办理;原户主如有欠费情况,请联系其结清费用后方可办理。

确认申请信息无误,点击“没有问题,继续办理”。

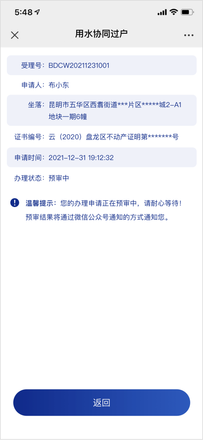
提交成功后,请耐心等待办理结果。

结果将以微信公众号通知的方式通知用户,用户可以在昆明市不动产登记中心网站(bdc.km.org.cn)“个人中心”—“我的业务”或“昆明不动产”微信公众号首页“我的业务”进行查看。

点击进入“我的业务”,可查看协同过户业务的办理记录。

点击办理记录,可以查看具体办理详情信息。
网站端

通过浏览器访问昆明市不动产登记中心网站(https://bdc.km.org.cn),注册并登录后点击首页“水电气协同过户”。

请根据页面提示关注“昆明不动产”微信公众号并登录,便于及时接收业务办理通知。

平台须在获得用户同意的前提下,方可向昆明自来水集团、昆明煤气集团、昆明华润燃气公司共享用户的姓名、身份证号码、手机号码、不动产权证书证号、坐落、有效状态等必要信息,支撑协同过户业务办理。
用户阅读“用户信息共享须知”后,如同意共享相关信息,点击“同意共享我的相关信息”,可以继续办理业务;如不同意共享相关信息,则办理终止。

选择需要办理的业务类型,目前暂时仅支持“用水协同过户”与“用气协同过户”两类业务,“用电协同过户”正在开发建设中。

阅读办理须知,并勾选同意后点击“下一步”。

选择用户名下的不动产信息,确认办理哪一套房屋的过户业务。

根据过户业务类型(用水过户或用气过户),输入该不动产对应的原户号。确认原户主信息是否有误以及是否欠费。原户主信息无误且无欠费,可继续办理;原户主信息有误,请再次确认原户号后重新办理;原户主如有欠费情况,请联系其结清费用后方可办理。

确认申请信息无误,点击“没有问题,继续办理”。

提交成功后,请耐心等待办理结果。结果将以微信公众号通知的方式通知用户,用户可以在昆明市不动产登记中心网站(bdc.km.org.cn)“个人中心”-“我的业务”或“昆明不动产”微信公众号首页“我的业务”进行查看。(参见微信端操作)。
来源:昆明规划建设
周边:向雪平
声明:本文由入驻焦点开放平台的作者撰写,除焦点官方账号外,观点仅代表作者本人,不代表焦点立场。


