呈贡区联大街西段南地块控制性详细规划修改批后公布
扫描到手机,新闻随时看
扫一扫,用手机看文章
更加方便分享给朋友
3月29日,昆明市自然资源和规划局发布了《呈贡区联大街西段南地块控制性详细规划修改批后公布》。
根据公示,2022年3月23日昆明市人民政府《关于呈贡区联大街西段南地块等2项控制性详细规划修改方案的批复》( 昆政复[2022]21号)批复同意。

据此前信息,2020年7月,昆明市自然资源和规划局曾发布“呈贡区联大街西段南地块控制性详细规划修改公示”,对规划范围内土地资源及控规路网进行整合、对相关地块指标进行调整。


对照两次文件信息及平面图,此次过规或为2020年规划修改的批后公示。
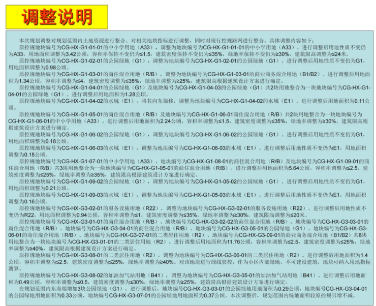
在呈贡区联大街西段南地块控制性详细规划修改(控规修改)中,主要是对居住用地及绿地进行了调整。
位于聚贤街的多宗混合用地及商业用地调整为居住用地,实现了连片住宅区开发。并将其中的一宗集中绿地进行调整,实现了谊康南路道路旁边的绿地连线连片。
而在片区规划中也明确了学校配置,比过去有所增加。从过去的一所24班中学、18班小学、21班幼儿园,调整为27班中学、24班小学、24班幼儿园。小学和中学仍紧邻在一起。
调整后,片区宜居性更强,教育资源配比也相对更加充足。
来源:昆明市自然资源和规划局
责编:蒋冬琼
声明:本文由入驻焦点开放平台的作者撰写,除焦点官方账号外,观点仅代表作者本人,不代表焦点立场。


