刚刚,昆明市疫情防控指挥部办公室发布较新通知!
扫描到手机,新闻随时看
扫一扫,用手机看文章
更加方便分享给朋友
9月14日,昆明市疫情防控指挥部办公室发布《关于做好常态化免费核酸检测有关工作的通知》(以下简称《通知》)。《通知》明确,为继续做好常态化核酸检测点位设置和社会面日常核酸筛查,昆明市继2022年4月设立免费核酸检测点以来,第11次延长社会面免费核酸检测时间。全市各县(市)区、开发(度假)区设置的常态化免费核酸检测点位不减,本次时间延长为9月16日至10月31日。截至9月13日,昆明市免费核酸检测点地图访问量达2855万人次。
按照通知要求,在继续延长免费核酸检测点位设置期间,所有免费核酸检测点位按照“愿检尽检”原则,凡在昆群众,均可进行免费核酸检测。
目前,《昆明市免费核酸检测点地图》上可以查询以下三大类,群众可按需选择,在地图上找到离自己最近的核酸检测点:
① 目前,全市共有常态化免费核酸检测点位201个,原则上统一工作时间(9:00—12:00;14:00—17:00);昆明市指挥部有新要求的,按照指挥部要求的工作时间严格执行。
② 24小时免费检测点位22个以及21个收费检测点位,全市提供24小时检测点位总计43个;
③ 公立医院及第三方医疗机构提供的收费检测点位63个。
需要注意的是
地图上标注24小时检测的点位存在两种情况:
◆ 其一是执行24小时检测;
◆ 其二是并非完全执行24小时,凡超出正常9点至17点的工作时间,检测时间到晚20点之后的,地图上均会显示24小时图标,同时点位名称上会标注具体检测时间。
请市民群众使用《昆明市免费核酸检测点地图》时注意查看。
除此之外,结合疫情防控需求,今年8月以来,全市各县区,尤其是主城区增设了大量临时检测点位,目前昆明市临时免费核酸检测点位共计千余个,这些点位均不设置在《昆明市免费核酸检测点地图》上,增设的临时点位将依据群众检测需求继续保留,群众可关注各县区发布的临时点位信息,也可向所在辖区或社区进行咨询。
通知中还提到,要继续在重点人群密集的景区、酒店、商场、农贸市场、批发市场等地方设置免费采样点。加强采样点位现场精细化、标准化管理,保障采样人员和群众安全。各县(市)区、开发(度假)区要加强免费采样点位秩序维护,引导群众严格落实“一米线”距离、佩戴口罩等防控要求,组织群众有序排队,人员密集时,及时通过增设采样台、延长采样工作时间等方式进行分流,避免人群扎堆,科学、规范采样,减少人员长时间聚集,缩减排队时长。
再次提醒广大群众:
① 免费核酸检测点不提供纸质报告,如需纸质报告,请到医院或者单人单采的检测机构进行核酸检测。
② 请在核酸检测过程中,科学规范佩戴口罩,不扎堆、不聚集,服从现场工作人员指挥,自觉保持“一米线”距离,依次排队进行采样。
新闻多一点



近日,为加快核酸检测进度,缓解人民群众排队检测等候时间长带来不便的问题,西山区调整增加辖区核酸检测点位,在原有54个的基础上,新增43个,目前辖区共有97个点位(其中77个固定点,20个流动点)。
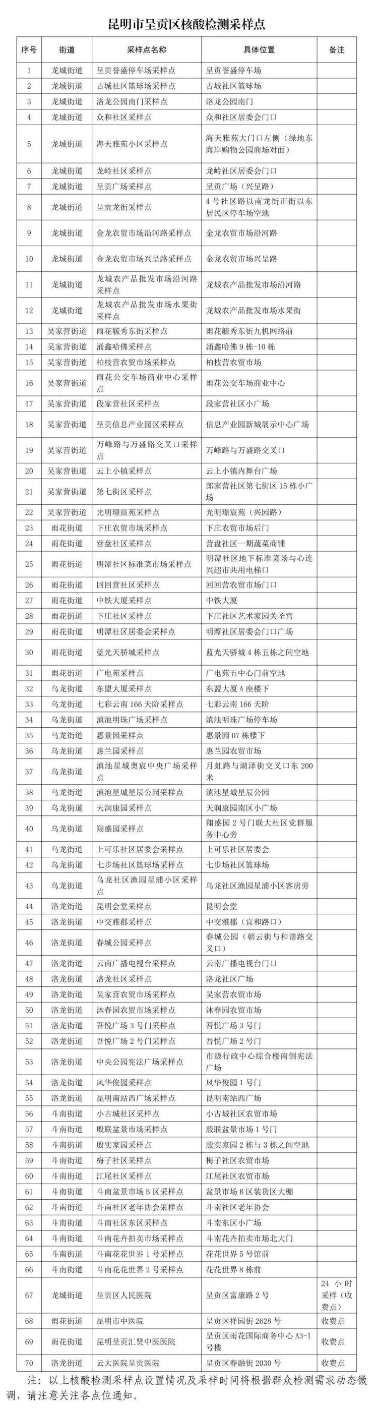
9月13日,为方便广大群众核酸检测,有效缓解核酸检测排队时间长等问题,呈贡区应对新型冠状病毒感染肺炎疫情防控工作指挥部办公室公布昆明市呈贡区核酸检测采样点位。
来源:掌上春城
声明:本文由入驻焦点开放平台的作者撰写,除焦点官方账号外,观点仅代表作者本人,不代表焦点立场。


