昆明蓝光·德商天域发布延期交房告知书
搜狐焦点昆明站 2022-07-27 20:03:33
用手机看
扫描到手机,新闻随时看
扫一扫,用手机看文章
更加方便分享给朋友
蓝光·德商天域原计划2022年7月31日交付,现项目施工进度滞后,发布延期交房告知书准。
蓝光·德商天域原计划2022年7月31日交付,现项目施工进度滞后,发布延期交房告知书,最终交付时间以项目后期寄送的客户收楼信为准。
据悉,蓝光·德商天域在2021年经历了数月的停工后曾于2022年2月26日短暂复工,作为股东之一的成都德商置业有限公司出资1850万元支持项目复工续建,项目的施工总包方南通汇丰建设公司收到钱后只完成了约200万元的工程量,导致成都德商公司产生信任危机,表示后续不在拨付资金用于项目建设。
目前,南通汇丰建设已被昆明官渡区住建局列为失信企业。


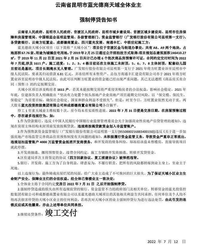
此前,昆明排名前列宣布“停贷项目”就是蓝光·德商天域,业主于7月12日发布《云南省昆明市蓝光德商天域全体业主强制停贷告知书》,项目已停工一年左右,业主组织维权数十次,均未有实质性进展。为了维护业主合法权益,将于交房日开始停贷,继续还贷条件是竣工交付。
声明:本文由入驻焦点开放平台的作者撰写,除焦点官方账号外,观点仅代表作者本人,不代表焦点立场。


