昆明市2021年公租房9个项目2653套将进行补选
扫描到手机,新闻随时看
扫一扫,用手机看文章
更加方便分享给朋友
4月25日,昆明市公租房管理中心发布《关于昆明市2021年公共租赁住房普惠园、吉惠园、颐惠园、泓清惠园、青惠园、盛惠园等9个项目的补选公告》,2653套房源将进行补选。
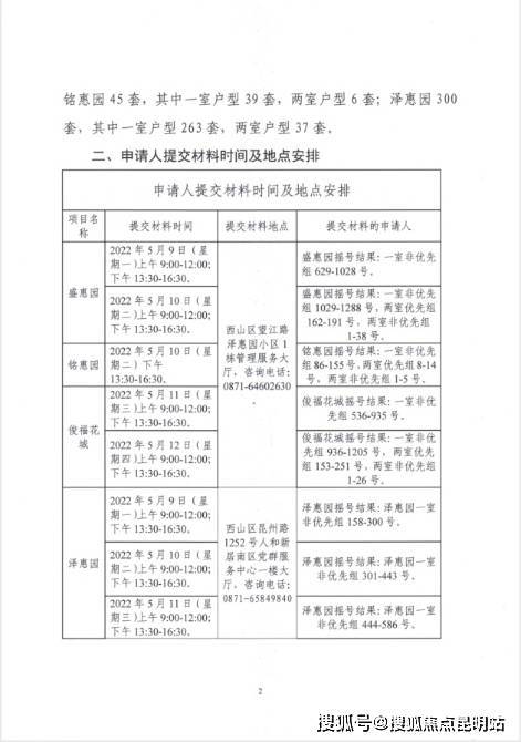
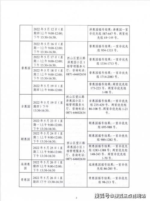
本次参与补选的房源共计2653套。其中,普惠园669套,其中一室户型589套,两室户型80套;吉惠园144套,其中一室户型115套,两室户型29套;颐惠园524套,其中一室户型446套,两室户型78套;泓清惠园92套,均为一室户型;青惠园61套,均为一室户型;盛惠园411套,其中一室户型363套,两室户型48套;俊福花城407套,其中一室户型344套,两室户型63套;铭惠园45套,其中一室户型39套,两室户型6套;泽惠园300套,其中一室户型263套,两室户型37套。
参与2021年公共租赁住房分配的申请人,请仔细查看2021年摇号公示,如摇号结果的顺序号在提交材料安排的号段内,请按照昆明安居网首页“在线帮助”公布的《申请公共租赁住房提交材料清单》准备材料,并在规定时限内提交。本次补选可能存在部分申请人不符合选房条件或放弃选房,因此通知提交材料的申请人总数大于补选房源数,申请人最终是否能选房,以摇号结果的顺序号及提交材料的情况为准。
《公告》详情如下:
来源:昆明信息港讯 记者上官艳君
责编:向雪平
声明:本文由入驻焦点开放平台的作者撰写,除焦点官方账号外,观点仅代表作者本人,不代表焦点立场。


