云南省人民政府办公厅关于印发云南省促进消费恢复发展若干政策措施的通知
扫描到手机,新闻随时看
扫一扫,用手机看文章
更加方便分享给朋友
云南省人民政府办公厅
云政办发〔2022〕61号
云南省人民政府办公厅关于印发
云南省促进消费恢复发展
若干政策措施的通知
各州、市人民政府,省直各委、办、厅、局:
《云南省促进消费恢复发展若干政策措施》已经省人民政府同意,现印发给你们,请认真贯彻执行。
云南省人民政府办公厅
2022年7月9日
(此件公开发布)
为贯彻落实《国务院办公厅关于进一步释放消费潜力促进消费持续恢复的意见》(国办发〔2022〕9号),充分发挥消费对经济循环的牵引带动作用,进一步提振消费信心、释放消费潜力,促进全省消费加快恢复发展,制定以下政策措施。
一、加快促进消费有序恢复
(一)高效统筹疫情防控和经济社会发展。坚持“外防输入、内防反弹”总策略和“动态清零”总方针不动摇,落细落实“严防外传”要求,落细落实“四个精准”防疫措施和“五个不得”、“九不准”防疫要求,确保做到“疫情要防住、经济要稳住、发展要安全”。坚持在疫情防控常态化条件下稳定和扩大消费,防止简单化、“一刀切”、“层层加码”式防控。常态化防控地区要保障城乡居民区域内短途合理流动和正常消费活动,积极提供非接触、少聚集的消费项目和社会服务,便利居民“家门口”消费。(省商务厅、省文化和旅游厅、省卫生健康委,各州、市人民政府按照职责分工负责)
(二)推动助企纾困政策落实落地。落实好餐饮、零售、旅游、民航、公路水路铁路运输等特困行业以及中小微企业、个体工商户纾困扶持政策,加快兑现减税降费、物流保通保畅、推动企业复工达产等政策,稳住更多消费服务市场主体。(省发展改革委、省财政厅、省人力资源社会保障厅、省交通运输厅、省商务厅、省文化和旅游厅、省国资委、省地方金融监管局、省税务局、人民银行昆明中心支行、云南银保监局、民航云南安全监管局,各州、市人民政府按照职责分工负责)
(三)做好基本消费品保供稳价工作。结合疫情防控形势和需要,健全生活物资运输保障体系,建设并用好应急物资运输中转接驳站。完善城市封控管理等突发状况下生活物资应急保供预案,对生活物资保供企业实施精准疫情防控措施。建立完善生活物资跨部门跨区域联保联供机制、重要商品收储和吞吐调节机制,持续做好日常监测和动态调控。支持商贸流通企业在突发疫情、自然灾害等情况下充分保障生活必需品市场供应。(省发展改革委、省工业和信息化厅、省财政厅、省交通运输厅、省农业农村厅、省商务厅、省卫生健康委、省应急厅、省粮食和储备局,各州、市人民政府按照职责分工负责)
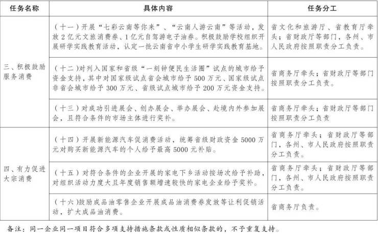
(四)推动文化和旅游消费加快回暖。落实好暂退旅游服务质量保证金、降低用电成本、金融信贷支持等纾困扶持政策。加大文化和旅游促消费力度,组织开展“七彩云南等你来”、“云南人游云南”等活动。鼓励旅游景区(点)、各级各类文艺剧团、旅游演艺企业等,采取团队游客、中小学生优惠票价,老年人、残疾人减免票价等多种形式,满足不同群体的文化和旅游消费需求。加大宣传推介力度,高水准策划旅游宣传活动。(省文化和旅游厅、省财政厅、省民族宗教委、省地方金融监管局、省税务局、人民银行昆明中心支行、云南银保监局,各州、市人民政府按照职责分工负责)
(五)提振餐饮消费。鼓励餐饮企业提升服务质量、推出新菜品、开展夜间经营、融合线上线下发展。支持餐饮企业整合餐饮产业链的优势资源,强化网上营销、中央厨房、餐饮配送、预制菜等餐饮产业服务体系建设。鼓励品牌餐饮企业以连锁经营方式到景区、社区、商圈开店设点以及到省外拓展市场。(省商务厅,各州、市人民政府按照职责分工负责)
(六)鼓励汽车消费。继续实施新能源汽车推广应用补贴政策。在公共出行领域大力推广新能源汽车,加快垃圾转运车清洁化替代。开展新能源汽车促销活动,鼓励州、市和企业开展汽车“以旧换新”促销活动。鼓励有条件的地区对消费者购买1.6升及以下排量乘用车给予补贴。建立健全汽车改装行业管理机制,研究制定加快发展汽车后市场、放宽皮卡车进城限制等具体措施。(省工业和信息化厅、省公安厅、省财政厅、省商务厅,各州、市人民政府按照职责分工负责)
(七)扩大家电家具消费。组织开展家电家具下乡和乡村家电家具家装购物节活动,鼓励企业开展家电家具以旧换新、消费券、满减等让利促销活动。鼓励州、市对购买绿色、智能家电,以及交售旧家电并购买新家电的消费者给予适当补贴。(省商务厅,各州、市人民政府按照职责分工负责)
(八)促进住房消费健康发展。指导重点城市“一城一策”制定实施稳地价、稳房价、稳预期和促进销售政策,支持指导州、市和房地产企业、行业协会在落实疫情防控措施的前提下,根据房地产市场变化适时举办线上线下各种形式的房地产展示交易会。鼓励商品房库存量大、去库化周期长的城市,采取以购代建方式购买市场存量房源作为保障性租赁住房。(省住房城乡建设厅,各州、市人民政府按照职责分工负责)
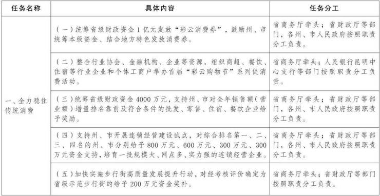
(九)挖掘假日消费潜力。以节兴市,分时段举办消费促进月、暑期促销、中秋国庆促销、迎春购物月、网上年货节、云南名特小吃节。鼓励州、市整合金融机构、行业协会等资源,开展“彩云”系列消费券发放活动,组织商超、餐饮、住宿等企业开展“云集好物”系列促销活动。(省商务厅,各州、市人民政府按照职责分工负责)
(十)创新消费业态和模式。适应常态化疫情防控需要,支持企业提供“线上超市”、“网上餐厅”、“线上家政”等各类生活服务。创新开展“数字消费季”、“四季云品·一月一品”系列活动,充分释放数字消费潜力。协调开放公共服务空间,支持无人便利店、智能零售柜等加快布局高校、体育场馆、公园、地铁、医院、广场等公共场所。(省财政厅、省商务厅,各州、市人民政府按照职责分工负责)
二、拓展消费增长新空间
(十一)扩大健康养老托育消费。开展“健康消费惠民活动”,扩大防疫用品、卫生用品、健身器材和功能型健康保健品消费。加快发展高端医疗、健康管理等健康服务。加大国产医疗设备推广力度。积极发展“互联网+医疗健康”服务。实施云南惠老阳光和老年健康服务能力提升工程,加快构建“十五分钟社区居家养老服务圈”。支持社会力量提供多元化、规范化托育服务,鼓励连锁经营,发展全日托、半日托、计时托、临时托等多样化的普惠托育服务。(省民政厅、省卫生健康委、省药监局,各州、市人民政府按照职责分工负责)
(十二)加快发展体育消费。鼓励发展线上赛事、线上培训等体育消费新业态,打造居家式健身产业,提振体育消费市场。支持体育社会组织下沉社区组织健身、露营等活动,联动契合活动主题的品牌生产商、经销商配套开展促销活动。支持社会力量开办足球场、篮球馆、羽毛球馆、健身房、全民健身中心等场所,开发在线健身课程。拓展体育健身、体育观赛、体育培训、体育旅游等消费新空间,增强体育消费对旅游、酒店、餐饮、购物等的撬动作用。(省体育局,各州、市人民政府按照职责分工负责)
(十三)促进家政消费。鼓励家政企业规范化、品牌化、连锁化发展,扩大优质家政服务供给。鼓励家政企业开展网上招工、网上面试、网上签约。支持家政服务人员参加线上职业技能培训,符合条件的按照规定给予职业培训补贴。(省财政厅、省人力资源社会保障厅、省商务厅,各州、市人民政府按照职责分工负责)
(十四)大力发展“夜经济”。鼓励商贸企业延长夜间营业时间,允许在夜间特定时段设置外摆位,适度延长重点商场、超市周边公共交通运营时间,活跃夜食、夜购、夜娱、夜展、夜健等夜间消费业态。培育一批夜间演艺精品,打造夜间消费场景和文旅消费集聚区。(省住房城乡建设厅、省商务厅、省文化和旅游厅、省体育局,各州、市人民政府按照职责分工负责)
(十五)促进会展经济发展。强化南博会、商洽会龙头引领示范作用,鼓励州、市培育和引进符合当地产业发展方向的特色会展活动。鼓励开展县域会展活动,培育推广当地优质特色商品。鼓励企业参加各类品牌展会、专业展会和促销活动。(省财政厅、省商务厅,各州、市人民政府按照职责分工负责)
(十六)鼓励绿色消费发展。开展节约型机关、绿色家庭、绿色社区等创建,组织绿色饭店、绿色餐饮、绿色商场评审认定。加大绿色消费宣传推广,引导居民购买绿色智能家电、环保家具、绿色建材、低碳节能产品等绿色消费品。鼓励采取消费补贴、积分奖励、定点售卖等方式引导绿色消费。完善再生资源回收利用体系,推广智能回收终端,鼓励发展“互联网+回收”等新业态新模式。(省发展改革委、省住房城乡建设厅、省商务厅、省机关事务局、省妇联,各州、市人民政府按照职责分工负责)
(十七)推动农村消费持续升级。引导商贸流通企业、电商平台和现代服务企业等向农村延伸,推动品牌消费、品质消费进农村。鼓励发展直播带货、社交电子商务、社群电子商务等新模式,支持返乡入乡人员创业创新和农民就地创业创新。支持发展乡村休闲旅游、康养旅游等文旅业态,鼓励发展乡村旅游“吃住行游购娱”或“一日游”等消费产品,推动农商文旅消费集聚发展。(省发展改革委、省人力资源社会保障厅、省农业农村厅、省商务厅、省文化和旅游厅、省乡村振兴局、省供销合作社联合社、省邮政管理局,各州、市人民政府按照职责分工负责)
(十八)培优扶强商贸企业。择优对全年销售额增量排名前列及新入库限额以上批发、零售、住宿、餐饮企业给予奖励。鼓励品牌经营店铺转为企业法人,生产企业实行产销分离。挖掘培育老字号品牌,鼓励老字号企业开发网络适销产品和旅游纪念品、伴手礼等文创产品,支持老字号企业“走出去”开拓市场。(省财政厅、省商务厅、省文化和旅游厅,各州、市人民政府按照职责分工负责)
三、着力建设消费新载体
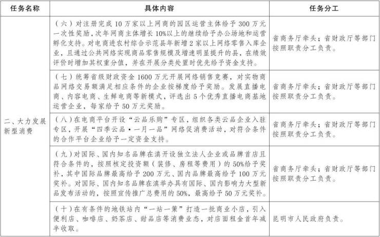
(十九)打造消费中心城市。支持昆明建设立足国内、辐射南亚东南亚和环印度洋地区的国际消费中心城市,支持有条件的州、市建设区域性消费中心城市。建设边境特色消费城市,推动瑞丽、河口、勐腊(磨憨)等地打造集商业中心、批发市场、免税购物等多元化、多层次、全生态的消费场景。加大品牌新品排名前列活动和首店落户支持力度,做强“首店经济”和“排名前列经济”。支持州、市加快消费基础设施建设,改善提升服务环境。 (省商务厅,各州、市人民政府按照职责分工负责)
(二十)加快城市商业体系建设。加快推进“一刻钟便民生活圈”建设,支持与居民生活密切相关的便利店、菜市场、社区食堂、美容美发店、家政服务点、维修点、药店等进社区,满足居民多样化消费需求。发挥连锁经营在扩大商品服务有效供给中的作用,开展连锁经营建设试点,提升连锁经营发展水平。实施步行街高质量发展提升行动,打造形成一批人气旺、特色强、有文化底蕴、业态丰富、管理规范的步行街。(省财政厅、省商务厅,各州、市人民政府按照职责分工负责)
(二十一)推动城市商圈错位发展。引导州、市采取规划引领、设施改造、品牌集聚、业态优化等方式,打造形成一批品质化、精细化、差异化的特色商圈。鼓励引进国内国际专业平台与商圈深度合作,提升商圈运营水平。鼓励商圈内的线下经营实体向场景化、体验式、互动性、综合性消费场所转型,积极发展智慧商圈。打造口岸特色消费街区,提升口岸商业设施服务功能,将沿边开放优势转化为消费优势。(省商务厅、昆明海关,各州、市人民政府按照职责分工负责)
(二十二)持续推进网络消费。在电商平台开设“云品乐购”专区,组织商家持续开展系列促销活动。支持举办“电商主播大赛”,加强电商人才培育,促进直播电商发展。加快推进跨境电商零售进口试点,开展“网购保税+线下自提”等模式,满足消费需求。(省财政厅、省人力资源社会保障厅、省商务厅,各州、市人民政府按照职责分工负责)
(二十三)加快推进县域商业建设行动。完善县域统筹、以县城为中心、乡镇为重点、村为基础的农村商业体系,推动城乡商业服务均等化,基本实现县县有连锁商超和快递物流公共配送中心、乡镇有商贸中心和物流配送站、村村有连锁便利店并通快递。积极争取中央资金、统筹省级财政资金支持建设一批县域商业建设示范试点。(省财政厅、省农业农村厅、省商务厅、省供销合作社联合社、省邮政管理局,各州、市人民政府按照职责分工负责)
四、持续提升消费能力
(二十四)增加就业收入。优化营商环境,降低企业运营成本,增加就业岗位,提高员工薪资水平。实施好高校毕业生就业创业行动、青年就业见习“万岗募集计划”、“七彩云南”劳务品牌促就业计划、农村居民持续增收3年行动计划、农村劳动力转移就业“收入增百计划”、“技能云南”行动等,实现更加充分更高质量就业,提升消费能力。(省发展改革委、省教育厅、省人力资源社会保障厅、省农业农村厅、省乡村振兴局,各州、市人民政府按照职责分工负责)
(二十五)优化消费金融服务。鼓励金融机构创新消费信贷产品和服务,对居民购买绿色智能产品提供优惠信贷支持。鼓励汽车、家电销售企业以及银行机构在依法合规、风险可控的前提下,采用赠送抵扣券、分期免手续费、执行较低的汽车贷款首付比例等方式,增强居民消费意愿。鼓励金融机构线上线下融合发行商贸、文旅、体育等联名银行卡,推出特惠商户、特定景区门票等持卡消费专项折扣活动。(省商务厅、省文化和旅游厅、省体育局、省地方金融监管局、人民银行昆明中心支行、云南银保监局,各州、市人民政府按照职责分工负责)
(二十六)全力保障困难群众等群体基本生活消费。加大对困难群众兜底性保障力度,按照困难群众救助补助资金管理规定,有效保障城乡低保、特困供养人员、孤儿及流浪乞讨人员基本生活需求,并及时实施临时救助。在达到启动社会救助和保障标准与物价上涨挂钩联动机制条件时,及时启动实施困难群众价格临时补贴。及时足额向低保对象等困难群众发放救助金,切实保障基本生活。(省发展改革委、省民政厅、省财政厅、国家统计局云南调查总队,各州、市人民政府按照职责分工负责)
五、促进居民消费环境优化
(二十七)加强市场监管。加大对虚假宣传、仿冒混淆、制假售假、缺斤短两等违法行为的监管和处罚力度。建立跨地区、跨部门、全流程协同监管机制。组织开展诚信计量示范活动,依法依规实施失信惩戒。加强价格监管,严厉打击低价倾销、哄抬价格、价格欺诈等违法行为。开展消费品质量合格率统计调查,加强文旅、养老托育等重点服务领域质量监测评价。加强消费者权益保护,充分发挥12345政务服务便民热线作用,进一步畅通消费者投诉举报渠道,建立消费纠纷快速处置机制,及时回应人民群众关切。广泛引导线下实体店积极开展无理由退货承诺。(省发展改革委、省民政厅、省文化和旅游厅、省市场监管局,各州、市人民政府按照职责分工负责)
(二十八)强化消费要素保障。优化消费有关用地用能支持。引导平台企业合理确定支付结算、平台佣金等服务费用,降低平台经济参与者经营成本。推行消费领域涉企经营许可事项告知承诺制,简化优化证照办理。支持利用社区存量房产、闲置房屋等建设便民网点。统筹利用现有财政资金渠道,支持消费有关基础设施和服务保障能力建设,符合条件的项目可纳入地方政府专项债券支持范围,更好以投资带消费。(省发展改革委、省财政厅、省自然资源厅、省住房城乡建设厅、省商务厅、省市场监管局、省能源局、人民银行昆明中心支行、云南银保监局,各州、市人民政府按照职责分工负责)
要充分发挥省级完善促进消费体制机制工作联席会议制度作用,加强统筹协调和跟踪督办,积极推动已出台的助企纾困、促消费措施全面落地见效。各地、有关部门要扛牢压实责任,把握好政策时效性,尽快细化配套方案和措施,明确适用范围、申报流程、材料清单、业务办理人员信息等;要强化既有资金统筹,对各项政策所需必要经费采取优化支出结构方式予以保障;要注重实效,及时跟踪总结,落实情况每季度末分别报送省发展改革委、省商务厅、省财政厅。
附件:2022年云南省促消费重点任务清单
附件
来源:云南省人民政府门户网站
声明:本文由入驻焦点开放平台的作者撰写,除焦点官方账号外,观点仅代表作者本人,不代表焦点立场。


