6月5日起,又要涨价!
扫描到手机,新闻随时看
扫一扫,用手机看文章
更加方便分享给朋友
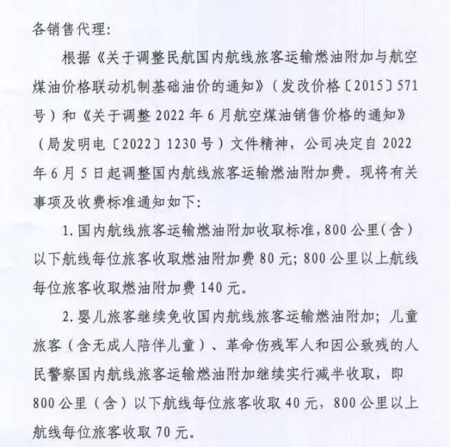
根据通知,此次调整后征收的国内航线燃油附加费标准为, 成人旅客:800公里(含)以下航线每位旅客收取80元燃油附加费,800公里以上航线每位旅客收取140元。
国内航线燃油费再度上涨。相较年初价格,800公里(含)以下航段的费用上涨7倍,800公里以上航段的费用上涨6倍。
此次涨价,是自2022年2月5日恢复征收国内航线燃油附加费以来,第四次上调燃油附加费:
2月5日航空公司再次恢复征收国内航线燃油附加费,800公里(含)以下航线每位旅客收取10元燃油附加费,800公里以上航线每位旅客收取20元燃油附加费。
3月5日开始调整征收标准,800公里(含)以下航线每位旅客收取20元燃油附加费,800公里以上航线每位旅客收取40元燃油附加费。
一个月后标准再度调整,4月5日,燃油附加费调整至超百元时代:800公里(含)以下航线每位旅客收取50元燃油附加费,800公里以上航线每位旅客收取100元。
而5月5日调整后的标准为:800公里(含)以下航线每位旅客收取60元燃油附加费,800公里以上航线每位旅客收取120元。相较于今年年初的标准,6月5日调整后燃油附加费将为年初的7倍。
来源:@交通发布、中国交通报
(责编:蒋冬琼)
声明:本文由入驻焦点开放平台的作者撰写,除焦点官方账号外,观点仅代表作者本人,不代表焦点立场。


