昆明取消限售限购,懂?
扫描到手机,新闻随时看
扫一扫,用手机看文章
更加方便分享给朋友
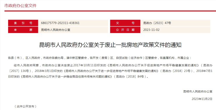
11月2日,昆明市政府官网发布《昆明市人民政府办公室关于废止一批房地产政策文件的通知》,决定废止2017年、2018年出台的相关房地产政策,昔日发布的商品房限售限购政策意味着全部取消。

网友惊呼,原来昆明还有限售限购这个政策呀?
此次取消的三份文件,分别出台于2017年、2018年。彼时,也是昆明房价涨幅最快的几年。
我们先来看这三份文件的具体内容。
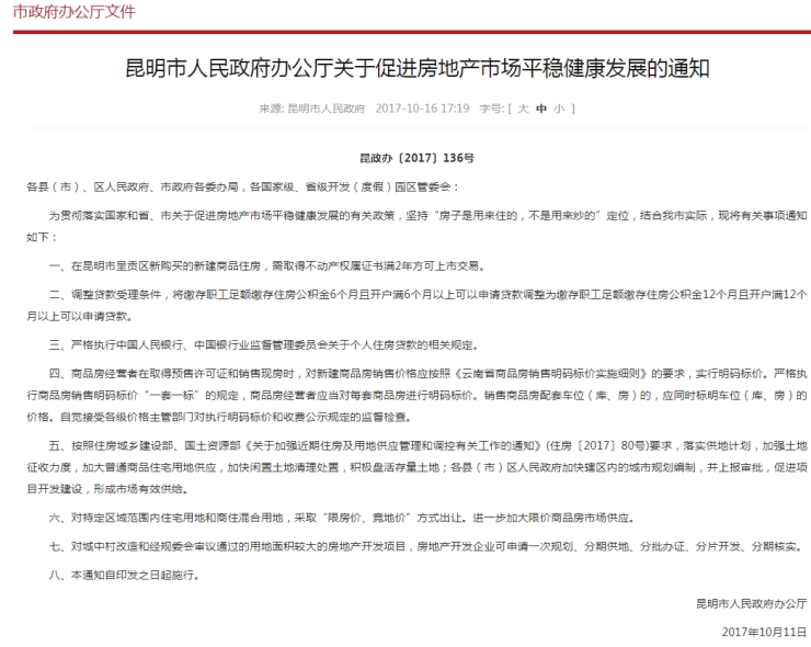
第一份文件为2017年10月11日印发的《昆明市人民政府办公厅关于促进房地产市场平稳健康发展的通知》(昆政办〔2017〕136号)。

这份文件主要针对呈贡新区的购房者。
①在昆明市呈贡区新购买的新建商品住房,需取得不动产权属证书满2年方可上市交易。
②调整贷款受理条件,将缴存职工足额缴存住房公积金6个月且开户满6个月以上可以申请贷款调整为缴存职工足额缴存住房公积金12个月且开户满12个月以上可以申请贷款。
当我们回顾2017年,便能发现这份文件的出台背景。当年十一前夕,全国各地均在密集升级楼市调控措施,在内地31个省市区中,18个省会城市(包括直辖市,直辖市中天津尚未限售)皆对商品住房上市流转时间有所限制。截止10月11日,全国仅12个省会城市(或首府城市)尚未进入限售大军:昆明、太原、呼和浩特、长春、哈尔滨、合肥、武汉、拉萨、兰州、西宁、银川、乌鲁木齐。
也就是说,昆明当年用呈贡新区限售这一政策,加入了全国限售大军的行列。
当时,呈贡新区开发一片向好,房价一路高歌,大有超过主城的趋势。呈贡新区顺势而为加入限售,也有遏制炒房的意图。
除了呈贡限售,这份文件中最重要的一条,还有贷款受理条件。将公积金调整为缴存12个月才能申请贷款。不过,这一条在当年也被很多购房者诟病,因为呈贡当时大部分在售项目不能使用公积金,对于一心想买房的购房者来说,公积金贷款与商业贷款间微薄的差距根本不足为意。
第二份文件为2018年3月1日印发的《昆明市人民政府办公厅关于进一步促进房地产市场平稳健康发展的通知》(昆政办〔2018〕23号)。

相较于呈贡新区的限售,这份文件的影响力算是很大了,昆明主城二环以内区域以及南市区实施3年限售政策,公积金额度调整,差别化信贷政策、预售环节土地抵押管理、限价商品房、培育租赁市场等内容,着实给当年的昆明楼市带来了很大的冲击力。
①调整新建商品住宅限售政策,加强昆明市五华区、盘龙区、官渡区、西山区、呈贡区、高新技术产业开发区、经济技术开发区、滇池旅游度假区(以下简称“主城五区和三个国家级开发区”)房地产市场调控力度。其中,对主城二环路以内,呈贡新区以及船房河、广福路、彩云路、鲜花大道至滇池围合区域内,购买的新建商品住宅需取得不动产权属证书满三年方可上市交易。
当年,受此政策影响,近百个在售待在售楼盘有影响。其中,围合区域内受此政策影响最大,该片区在售待售楼盘近40个。
②调整住房公积金政策,住房公积金贷款最高额度由“单职工缴存家庭40万元,双职工缴存家庭80万元”下调为“单职工缴存家庭30万元,双职工缴存家庭50万元”。设置住房公积金个人住房贷款轮候期,轮候期为两年(即缴存人上一笔公积金贷款还清后,两年内不再受理公积金贷款申请)。调整公积金首付款比例。对缴存职工家庭首次使用住房公积金个人贷款购买住宅的,原则上最低首付比例为20%;对再次申请使用住房公积金个人贷款购买住宅的(含原有一套住房贷款已结清),最低首付款比例不低于50%,贷款利率不得低于同期首套住宅的住房公积金个人贷款利率的1.1倍。
此番公积金贷款额度调整,也是对购房者影响巨大,而这一政策也是直到2022年4月16日,昆明市人民政府发布《昆明市人民政府办公室关于促进房地产市场 稳地价稳房价稳预期工作的意见》,将“单职工缴存家庭上调至50万元,双职工缴存家庭上调至80万元”后才算废止。
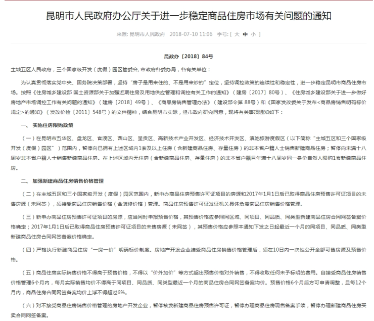
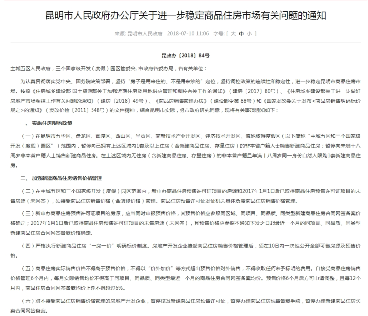
第三份文件为2018年7月1日印发的《昆明市人民政府办公厅关于进一步稳定商品住房市场有关问题的通知》(昆政办〔2018〕84号)。

如果说第二份文件主要关键词是限售,那第三份文件的主要关键词就是限购。
①实施住房限购政策,在昆明市五华区、盘龙区、官渡区、西山区、呈贡区、高新技术产业开发区、经济技术开发区、滇池旅游度假区(以下简称“主城五区和三个国家级开发(度假)园区”)范围内,暂停向已拥有上述区域内1套及以上住房(含新建商品住房、存量住房)的非本省户籍人士销售新建商品住房;暂停向未满十八周岁非本省户籍人士销售新建商品住房。在上述区域内无住房(含新建商品住房、存量住房)的非本省户籍且年满十八周岁同一身份自然人限购1套新建商品住房。
也就是说,对购房者来说,已经拥有一套住房的非云南户籍外地人不能再购买商品房,但没有住房的非云南户籍人士仍然可购买一套商品房。非云南户籍购房人群不得用未成年子女名额购买昆明新建商品房。18岁以上的非云南户籍外省自然人可以购买一套新建商品房。
再详细一点就是,①云南户籍本地人仍可购买多套新建商品房。②非云南户籍外地人可以在昆明购买一套新建商品房;③如果非云南户籍外地人已经在昆明购买了一套房子,需要购买二套房的只能从二手房下手,且最低首付比例将为45%,如果之前已经有两套及以上住房的非云南户籍购房家庭,只能全款买房。
看到这里也就明白了,云南户籍的购房者在购房时仍然有多种方式可以操作,而对于外省购房者来说,只要不用贷款,仍旧可以拥有购房资格。
② 加强新建商品住房销售价格管理
昆明开发商所售商品房实行“一房一价”从此政策开始,需要公开全部可售房源及预售价格,昆明正式进入限价城市。但没有完全对购房者公开的价格表,对昆明的整体影响并不算大。
整体看下来,如文件所说,这些政策已不适应当前国家和省关于大力支持刚性和改善性住房需求的要求,相关内容已被《昆明市关于进一步促进房地产市场平稳健康发展的若干措施》(昆政办〔2023〕26号)等现行政策涵盖或替代,已无保留的必要,因此决定废止执行。
反观2023年,仅剩2个月不到的时间里,出台了废止历史政策文件,对市场来说,也算是注入了一剂强心剂。
昆明发布近期公布的前三季度经济数据来看,全市固定资产投资(不含农户)同比下降25.2%,1-8月增速收窄0.3个百分点,几乎排到全国降幅前列。
昆明作为对房地产依赖极强的城市,大环境整体疲软,今年尤其惨淡,由上而下都需更加积极的自救。
今年以来,昆明提高二孩、三孩家庭住房公积金贷款额度,最高104万元额度;契税下调;主城五区认房不认贷;下调首套房贷款利率等政策接连出炉。
先不论这些政策是否真实刺激了购房群体,但至少让我们看到了自救的积极性。接下来,如何恢复购房信心,应该会成为重点指导方针。
对于开发商来说,对于这些政策的废止,曾经限售区域内更多未满两年、三年的新房将大规模入市,这些次新房的入市,势必会冲击目前的新房市场,2023年的最后2个月,如果新房想突出重围,想必得用更加优惠的价格吸引购房者的目光。
相对来说,对于购房者而言,购置房屋有了更多的选择,大批量有证的现房流入市场,在价格上更有谈判优势。
声明:本文由入驻焦点开放平台的作者撰写,除焦点官方账号外,观点仅代表作者本人,不代表焦点立场。


