南市区这两条道路将新修及改扩建 计划12月开工
扫描到手机,新闻随时看
扫一扫,用手机看文章
更加方便分享给朋友
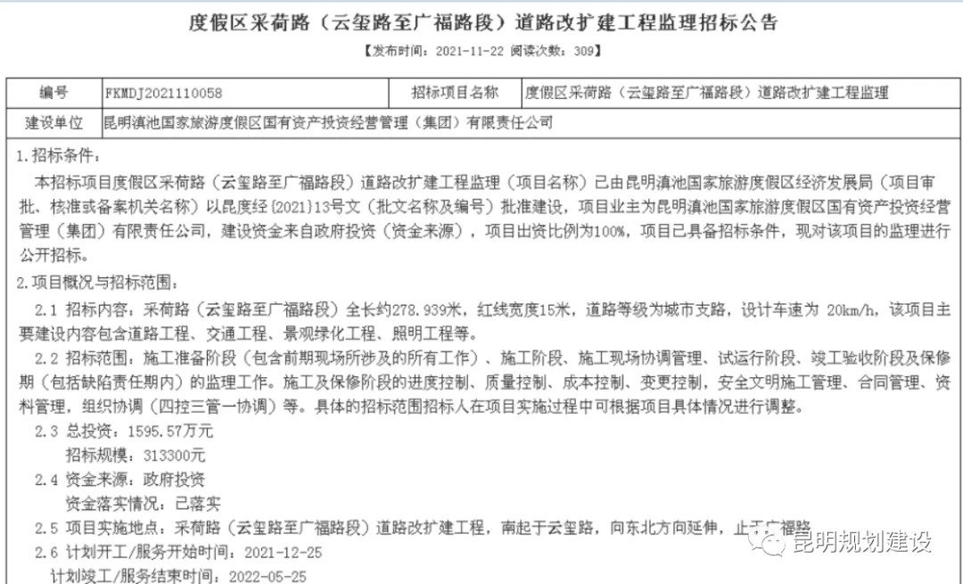
11月22日,昆明滇池国家旅游度假区国有资产投资经营管理(集团)有限责任公司和昆明复地房地产开发有限公司,分别发布《度假区采荷路(云玺路至广福路段)道路改扩建工程监理招标公告》《西山318号路(前兴路-南博路)新建工程施工招标公告》,将投资1595.57万元和20514.6万元,对采荷路(云玺路至广福路段)道路改扩建,新修西山318号路(前兴路-南博路)。
度假区采荷路(云玺路至广福路段)道路改扩建
采荷路(云玺路至广福路段)道路改扩建工程,南起于云玺路,向东北方向延伸,止于广福路。道路全长约278.939米,红线宽度15米,道路等级为城市支路,设计车速为 20km/h。
该项目主要建设内容包含道路工程、交通工程、景观绿化工程、照明工程等。
项目计划开工时间:2021年12月25日;竣工时间:2022年5月25日。

西山318号路(前兴路-南博路)新建工程
西山318号路(前兴路-南博路)新建工程,起于前兴路,止于南博路,道路全长585.9米,规划红线宽25米,规划道路等级为城市支路。
主要建设内容包括:道路工程、排水工程、交通工程、照明工程、绿化工程及配套电力、燃气、电信等综合管网附属设施工程。
计划开工时间:2021年12月20日;计划竣工时间:2022年6月30日。

这两条新修道路均为城市支路,通过加密城市支次路网微循环,不仅可以缓解交通拥堵,还可以促进土地高效利用,繁荣城市商贸服务。
以即将启动的西山318号路(前兴路-南博路)为例,该道路所在片区为正在建设中的双塔片区,目前车流人流量比较大,包括锦粼天序等一批商品房住宅小区将在明年迎来集中交房。支次道路的加快建设,有助于缓解交通拥堵,并有利于构建更多尺度宜人、开放相容、邻里和谐的生活街区。
来源:昆明规划建设
(责编:向雪平)
声明:本文由入驻焦点开放平台的作者撰写,除焦点官方账号外,观点仅代表作者本人,不代表焦点立场。


