昆明10月住宅成交均价出炉 年底还有这些新楼盘值得关注
扫描到手机,新闻随时看
扫一扫,用手机看文章
更加方便分享给朋友
11月4日上午,昆明锐理发布了2021年10月昆明楼市行情报告,报告显示,10月,昆明市住宅量涨价跌,成交均价为13315元/平方米,仅略高于2019年2月的均价。
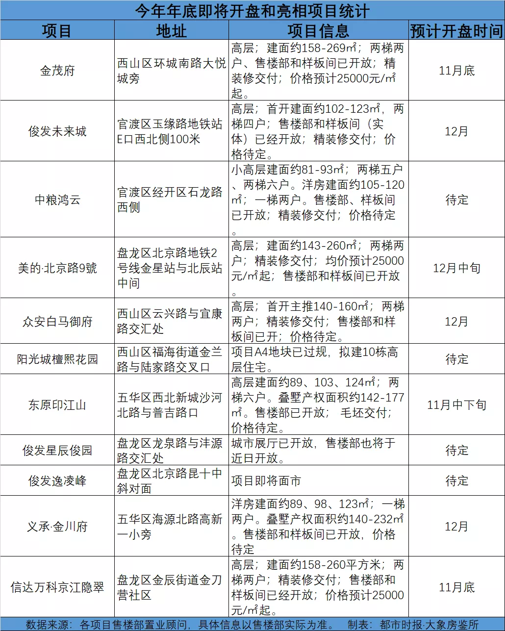
此外,昆明近段时间有多个新项目亮相,接下来还有10余个楼盘即将开盘或亮相。

10月昆明住宅成交均价为13315元/㎡
根据锐理数据,10月,昆明住宅销售3794套,环比9月多成交700套,销量有所上升,但成交均价下跌,为13315元/平方米,环比9月下降5.3%,9月成交均价为14115元/平方米。商业价格为12953元/平方米,环比增长1.6%。办公价格环比大跌,环比下降12.8%,成交均价为6253元/平方米。

锐理数据表示,住宅成交均价下跌有多重因素影响,其中西南海上、首创誉华洲等项目备案量大价低,对整体价格有影响,此外还与年底开发商以去库存为主,推盘优惠力度相对较大,消费者信心不足等有关。
中指院:四季度市场有望逐步筑底回稳
据中指研究院报道,中国房地产指数系统百城价格指数对全国100个城市新建及二手住宅的调查数据显示,今年10月,百城新建住宅平均价格为16189元/平方米,环比上涨0.09%,涨幅较上月收窄0.05个百分点,已连续4个月涨幅收窄。
百城二手住宅平均价格为16026元/平方米,环比下跌0.04%,为百城二手住宅价格指数自2020年6月发布以来首次下跌,从涨跌城市个数看,59个城市二手住宅价格环比下跌,数量为年内较高。
中指研究院分析,三季度以来,受中央和地方密集出台调控政策,叠加信贷环境收紧影响,购房者入市动力不足,市场预期下行,全国房地产市场迅速降温。
进入10月,虽有国庆黄金周促销优惠等活动加持,但多地房地产市场依旧延续前期低迷态势。楼市传统销售旺季“金九银十”接连失约,多地房地产市场表现不及往年,部分城市楼市下行压力加大。在此情形下,中央和地方政府开启“双向调控”,多措共举稳房价、稳预期。
9月底以来,央行多次发声,针对房地产金融政策表态,向市场传递积极信号,相关负责人表示“房价上涨过快城市,房价回稳后,房贷供需关系也将回归正常”。
展望四季度,各地政府将积极响应中央号召,在“房住不炒”总基调下,坚持楼市调控“稳”字当头,稳定市场预期、规范市场秩序。四季度,部分城市房贷利率、放款周期等信贷端政策或有所改善。临近年底,房企在销售压力及资金压力下,推盘积极性将有所提升,各类促销优惠活动或将持续。随着调控政策逐步趋稳,信贷政策边际宽松预期增强,四季度市场有望逐步筑底回稳。
即将开盘和亮相楼盘产品丰富
年底,开发商们纷纷加大推盘力度,最近,碧桂园、俊发、金地等多家开发商推出双十一购房活动,其中碧桂园云南区域10盘活动力度各不相同,金地9城联手。此外,接下来还有10余个项目即将开盘或亮相。

从表格中可以看出,这些项目包含了适合刚需、刚改的一些高层、小高层产品,也有适合改善家庭的低密住宅和大平层,产品类型丰富。
其中,价格较高的属大悦城旁的金茂府和北京路沿线的美的·北京路9號、信达万科京江隐翠,从目前释放的信息看,这3个项目的均价均都在25000元/平方米以上,此外,还有东原印江山、义承·金川府、众安白马御府等项目有2万+产品。

△配图
这些项目从区位上来看,除了中粮鸿云位于较远的经开区,其它项目均位于主城内配套较成熟的区域,而金茂府、北京路9號、京江隐翠、白马御府等项目则位于二环内或二环边,区位优势明显。
这些即将开盘和亮相的项目,你更期待哪个?
来源:都市时报大象房鉴所
(责编:向雪平)
声明:本文由入驻焦点开放平台的作者撰写,除焦点官方账号外,观点仅代表作者本人,不代表焦点立场。


