昆明新体育中心项目放弃凉亭,落定呈贡乌龙片区!
扫描到手机,新闻随时看
扫一扫,用手机看文章
更加方便分享给朋友
近日,昆明新体育中心选址落定呈贡区乌龙片区,并进行了项目地块调整。自此,项目正式放弃凉亭片区等6个备选地址。
至此,昆明的体育中心又增加一个,呈贡区也将迎来重磅配套利好。
11月20日,昆明市自然资源和规划局发布《呈贡区乌龙片区CG-WL-B1-01-01等14个地块控规修改方案》公示,其中透露了昆明新体育中心的选址。
根据公示,为保障2026年云南省第十七届省运会、第十三届省残运会、第十三届民运会在昆明顺利举行,急需开展体育中心场馆及配套建设,需对拟用地涉及的现行控规进行修改。

此次调规地块位于呈贡区乌龙片区,呈贡中央公园三期的北侧,东至兴呈路,南至锦绣大街,西至古滇路,北接呈祥街。规划范围面积约805.8亩,共14个地块。
此前,这些地块性质为商业、住宅和学校用地,调规后全部改为A4-体育用地,容积率1.5。
该用地正是不久前云南省产权交易所更新的招商信息中的“昆明市新体育中心项目”用地。

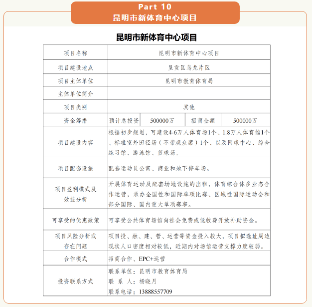
根据招商信息,昆明市新体育中心项目建设地为呈贡乌龙片区,初步规划为4-6万人体育场1个,1.8万人体育馆1个和室外田径场、网球中心、游泳馆、综合练习馆、篮球场,此外,还配套运动员公寓、商业和地下停车场。
项目招商金额约50亿元,合作模式为招商合作、EPC+运营。
此番乌龙片区地块调规,并直接调整为体育用地,预示着昆明市新体育中心项目很快将进入建设招标阶段。
据了解,早期昆明市新体育中心选址本定在凉亭片区,但昆明市教体局曾答复,凉亭只是七个备选地址之一。滇中新区李其片区、安宁昆钢北部、小哨国际新城、度假区大渔片区等地也曾被列入考察范围。
最终选址呈贡乌龙片区,血拼姐认为主要考虑到呈贡可开发土地较多,区域内道路宽阔,又有多条地铁通过,整体比较适合。
除了昆明市新体育中心外,呈贡中央公园南侧不远处拥有一个呈贡体育训练基地,已现有田径场、摔跤馆、网球场、赛马场、综合馆、足球场、自行车场等。
未来两个区域合并起来,体育用地面积可到达1400多亩,算是重磅配套了。
新体育中心的选定,不知道能否让市民满意了。毕竟在几个月前还有不少人到人民网地方留言板留言,表示“昆明没有一定规模体系的运动场馆”。
确实,昆明的体育馆,不是较为老旧,就是规划的未建成。
根据云南省体育局的说法,目前,昆明市有拓东体育场、市体育场、市体育馆等大型公共体育场馆18个。

这些体育馆中,平时运用最多的就是昆明拓东体育馆和新亚洲体育城星耀体育馆。
但两个体育馆都有颇多负面,比如说拓东中心场馆建设年代久远,整体设施老旧。
对此,云南省体育局曾表示:为推进拓东体育馆改造项目落地,已制定了项目改造三年行动计划,采取"整体规划、分步实施"的方式逐步进行改造,目前已在2023年项目预算中拨款1500万元用于改造场馆前期工作。

而对于新亚洲体育城星耀体育馆,大部分人认为场馆所在片区人口较多,交通拥堵,停车各方面都不太方便,大型赛事举办安全问题较大。
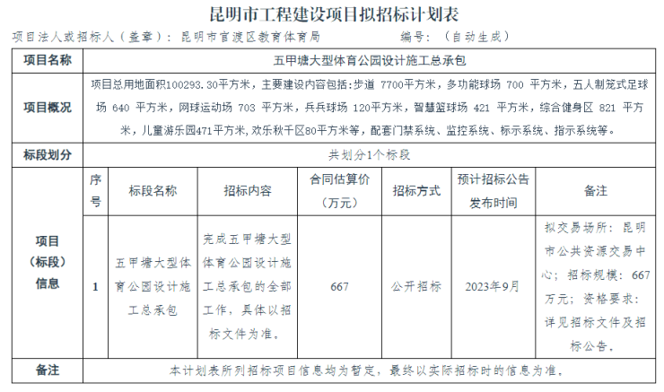
此外,昆明市还有9个在建大型体育设施,总占地面积约100万平方米,总投资约10亿元。据血拼姐统计,有呈贡区文体活动中心、五甲塘大型体育公园等。
今年8月,昆明市官渡区教育体育局就发布了《五甲塘大型体育公园设计施工总承包》招标计划,其中提到,项目总用地面积100293.3㎡,主要建设内容包括:步道、多功能球场 、五人制笼式足球场、网球运动场、乒乓球场、智慧篮球场、综合健身区、儿童游乐园、欢乐秋千区等。

下步,昆明市将积极推进昆明市新体育中心、盘龙区银杏体育公园等4个大型体育设施,总占地面积约37万平方米,总投资约20亿元,目前正在开展前期工作。
根据国家体育总局公布的《2022年全国体育场地统计调查数据》,至2022年底,全国人均体育场地面积达到了2.62平方米。而就昆明而言根据《昆明市贯彻落实云南省关于加快建设体育强省意见的实施方案》,提出2025年人均体育场地面积达2.3平方米的目标。
显然,按照昆明目前的体育中心规模,还是远远满足不了需求的。
写在最后
其实,昆明建多少体育中心不重要,重要的是要让体育场馆“动起来”,不然大部分体育馆面临使用率较低、多闲置、运营相对困难这些问题,无疑是城市资源的浪费。
声明:本文由入驻焦点开放平台的作者撰写,除焦点官方账号外,观点仅代表作者本人,不代表焦点立场。


