投资4.3亿!昆明滇池绿道周边地块将进行生态修复
扫描到手机,新闻随时看
扫一扫,用手机看文章
更加方便分享给朋友
近日,昆明市城市管理局发布“滇池绿道(环草海)周边地块生态修复项目建设单位管理服务、设计服务、全过程造价咨询服务”“滇池绿道(环草海)周边地块生态修复项目水土保持方案编制服务”“滇池绿道(环草海)周边地块生态修复项目可行性研究报告编制服务”“滇池绿道(环草海)周边地块生态修复项目水土保持方案编制、监测和验收服务”等招标计划信息,计划投资43876.85万元,对绿道沿线进行生态修复。
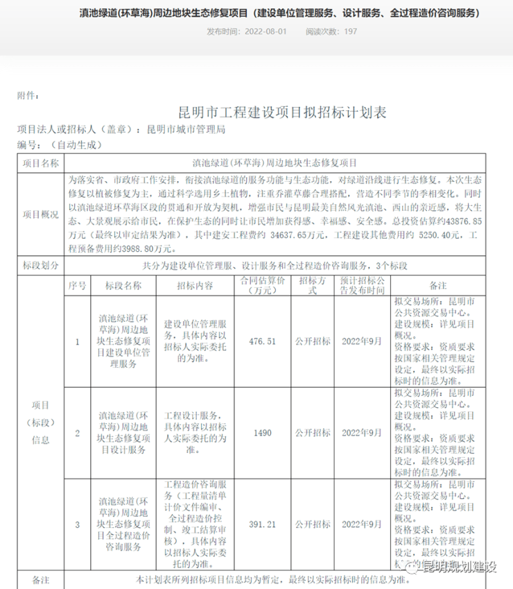
项目概况
为落实省、市政府工作安排,衔接滇池绿道的服务功能与生态功能,对绿道沿线进行生态修复。
本次生态修复以植被修复为主,通过科学选用乡土植物,注重乔灌草藤合理搭配,营造不同季节的季相变化。同时以滇池绿道环草海区段的贯通和开放为契机,增强市民与昆明自然风光滇池、西山的亲近感,将大生态、大景观展示给市民,在保护生态的同时让市民增加获得感、幸福感、安全感。
总投资估算约43876.85万元(最终以审定结果为准),其中建安工程费约 34637.65万元,工程建设其他费用约 5250.4元,工程预备费用约3988.8万元。
修复项目涉及多个招标计划
滇池绿道(环草海)周边地块生态修复项目建设单位管理服务
招标内容:建设单位管理服务,具体内容以招标人实际委托的为准。合同估算价:476.51万元。预计招标公告发布时间2022年9月。
滇池绿道(环草海)周边地块生态修复项目设计服务
招标内容:工程设计服务,具体内容以招标人实际委托的为准。合同估算价:1490万元。预计招标公告发布时间2022年9月。
滇池绿道(环草海)周边地块生态修复项目全过程造价咨询服务
招标内容:工程造价咨询服务(工程量清单计价文件编审、全过程造价控制、竣工结算审核),具体内容以招标人实际委托的为准。合同估算价:391.21万元。预计招标公告发布时间2022年9月。

滇池绿道(环草海)周边地块生态修复项目水土保持方案编制服务
招标内容:包括但不限于本项目《水土保持方案报告书》的编制工作,成果文件满足相关部门审批要求,并通过相关部门组织的评审,取得专家评审意见;协助招标人完成相关的报批工作,取得相关行政主管部门批复文件,并提供相关后续服务。合同估算价:88.03万元。预计招标公告发布时间2022年8月。

滇池绿道(环草海)周边地块生态修复项目可行性研究报告编制服务
招标内容:招项目范围内可行性研究报告文件编制全部内容及报批、审批手续,并通过政府相关部门审查,取得可研批复。配合提供办理规划、用地手续等工作需要的相关资料。合同估算价:93.98万元。预计招标公告发布时间2022年8月。

滇池绿道(环草海)周边地块生态修复项目水土保持方案编制、监测和验收服务
招标内容:包括但不限于本项目《水土保持方案报告书》的编制、监测和验收服务工作,成果文件满足相关部门审批要求,并通过相关部门组织的评审,取得专家评审意见;协助招标人完成相关的报批工作,取得相关行政主管部门批复文件,并提供相关后续服务。合同估算价:88.03万元。预计招标公告发布时间2022年8月。

滇池绿道规划总长度约为137公里,离湖岸线距离约250米,按25米总体宽度建设。主要承担环湖生态屏障、城市山水景廊、文化旅游长廊三大功能定位,体现“大生态、大文化、大景区、大旅游”的特点。
其中,长约37公里的滇池绿道环草海段和海埂公园至三个半岛段于4月30日率先实现基本贯通。
来源:昆明规划建设
责编:王嘉
声明:本文由入驻焦点开放平台的作者撰写,除焦点官方账号外,观点仅代表作者本人,不代表焦点立场。


