抓紧时机 选择当下购房置业的几大理由!
扫描到手机,新闻随时看
扫一扫,用手机看文章
更加方便分享给朋友
【旭辉开发商供稿】
关于何时置业的时机选择, 一千个读者就有一千个哈姆雷特,一千种人就有一千种生活方式。对于购房者来说,一所称心如意的好房子,不仅要区位优越,交通便捷,配套醇熟,环境宜居,户型优质,物业贴心,还得要有品牌的支撑。
市场瞬息万变,看清趋势才能制胜。2022开年以来,楼市政策利好频传,为何选择现在购房,以下几点理由不容置疑:
理由一:房贷松绑,楼市迎来重磅松绑信号!
2月8日下午,中国人民银行、银保监会联合下发了《关于保障性租赁住房有关贷款不纳入房地产贷款集中度管理的通知》。

这份《通知》里有2项重点内容:
● 保障性租赁住房相关贷款不纳入房地产贷款集中度管理;
● 保障性租赁住房的贷款力度要加大。
从这两项重点松绑通知中,一方面,从增加保障性租赁住房这个事情本身看,这无疑是提供住房供应对稳房价也有一定积极作用。另一方面,从整个信贷层面。银行把保障房贷款剔除出来,是间接放松开发商信贷,会利好商品房的开工和建设。伴随这“两条红线”的解绑,对今年稳楼市,稳房价,有一定好处。
以上信息来源于:房地产导刊
理由二:近4万亿投放创记录!
据央行公布数据显示,1月人民币贷款增加约3.98万亿元,同比多增约3944亿元;1月社会融资规模增量约6.17万亿元,同比增长约10.5%。1月创纪录的近4万亿信贷集中投放,与房地产业也息息相关,预计1月房地产贷款新增约6000亿元,利好信号释放,市场信心明显。

理由三:房企现金流“解压”。
全国性的商品房预售资金监督管理办法已于近日制定出台,房企现金流“解压”。该办法出台有利增强商品房预售资金使用的灵活性,维护购房者合法权益,促进房地产行业良性循环、稳中求进。
以上信息来源于:地产号

值得一提的是,此前房贷利率方面也迎来了下调。1月20日,央行发布较新的LPR:1年期下调10个基点,降至3.7%,5年期以上下调5个基点,降至4.6%。而这也是21个月以来首次出现5年期LPR下调的情况。
以上信息来源于:财新网

理由四:房地产回暖预期逐步明晰。
根据2021年度昆明房地产行业蓝皮书,房地产市场现已步入新阶段,确定的确定性是:既要,三道红线降杠杆,矫正房企盲目扩张的行为,促进房企形成稳定的经营活动和融资行为;又要坚持稳地价、稳房价、稳预期,采取差异化的调控措施,发展保障性租赁住房,实现全体人民住有所居;还要支持合理住房需求,促进房地产健康发展和良性循环。在共同富裕的目标下,房住不炒、住有所居,将成为房地产的主旋律。
以上信息来源于:昆明房协
理由五:楼市发放购房补贴
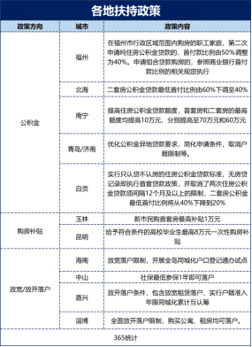
在春节前,一些省会城市已经行动起来,主要围绕放松公积金贷款限制、增加购房补贴、放开或放宽落户限制等。福州、北海、宁波、南宁、青岛、济南、自贡等出台住房公积金新政,含降低首付款比例、提高公积金贷款较高额度、放宽公积金贷款条件及优化异地贷款等。
昆明、玉林出台购房补贴相关政策。
海南、中山、嘉兴、淄博等省市放宽或放开落户限制。

以上信息来源于:房地产导刊
理由六:盘龙区政府加快商业发展建设
根据盘龙区《2022年政府工作报告》,一共对七个大方面重点工作进行了相关部署,其中在商业方面,《报告》指出,要打造更多地标性商业生态圈,形成聚集化产业发展,加快如旭辉广场、SKP等商业项目建设。
买房看时机,同时也应注重对产品的选择。昆明楼市琳琅满目,在众多房产里挑花了眼,如何才能挑选到真正适合自己的好房子,昆明旭辉广场便是一个好选择。
在当下各大楼市动荡不安的时候,选择一家稳健的开发商显得尤为重要。旭辉地产,综合实力也备受认可,2021旭辉位列中国房地产开发企业综合实力测评榜单第13位,中国房地产开发企业稳健经营第1位,集团还连续多年荣膺“中国民营企业500强”、“中国企业500强”、“中国服务业民营企业100强”等荣誉。业绩持续增长、信用稳健,旭辉陆续获得MSCI等权威机构的看好,并多次获得较佳雇主、雇主之星的称号。多方载誉,逐渐成长为ESG模范企业。成立20多年来,秉承"用心构筑美好生活"的使命,始终追求为客户提供更美好的生活场景,打造有温度的社区。
旭辉2018年入昆,在开发了春夏里、美辰、公元锦悦等高品质楼盘之后,抓住了昆明城市“北延”机遇,以商圈为城市发展赋能,以更好的品质,打造城市地标及商业综合体旭辉广场·铂宸府,成为昆明城市北延的有力“支点”。
悦居 繁华商业
旭辉广场,畅你所享
旭辉广场坐落于昆明核芯地段——北京路,旨在探索高体验感购物、居住生活中心,由高端住宅、办公、11万㎡一站式shopping mall、2万㎡特色商街、高端酒店等全系产品构成的百万方城市商业集群。

昆明旭辉广场鸟瞰规划图
规划餐饮美食、影院休闲、儿童娱乐、零售百货、品牌服饰等生活配套多重业态,地处一城之芯,交通便利,四通八达。未来十年,在北市区将形成以旭辉广场为核心,生态、文化、产业、服务、产业、商务、宜居五位为一体的排名前列CBP城市中芯。



昆明旭辉广场商业效果图
铂宸府住宅继承旭辉铂字系豪宅基因,领筑都会生活尖峰,旭辉与世界先进设计师联袂巨制作品。匠心精研产品体系,构建品质生活。2021年作为北市区品质标杆项目,在市场下行的压力下,成交均价仍然稳定上涨,广受市场好评。

昆明旭辉广场|铂宸府实景示范区实拍图
住宅产品外立面采用流线型设计,简约不简单,彰显品质感,树立城市颜值标杆。运用线条的变化,使整个空间更加动感有节奏,造型设计配以点、线、面光源的衬托,营造出符合现代人审美的摩登时尚新空间。

昆明旭辉广场|铂宸府楼栋效果图

昆明旭辉广场|铂宸府实景示范区实拍图
项目综合容积率约2.83,较大约93米超宽楼距,造就阳光明媚格调,打造城市中的纯低密生活。园林美景全然呈现,静享品质人居。约10000㎡双中庭花园,邂逅阔景,打造现代简约风格的全龄活动生活场所,实现社交、生活、游玩、运动的全方位需求。

昆明旭辉广场|铂宸府实景示范区实拍图
采用酒店式归家入口设计,通过水景、小品、绿植的巧妙搭配,打造匠心设计独特的归家动线,为业主带来一步一景的尊崇归家体验。


昆明旭辉广场|铂宸府实景示范区实拍图
同时,铂宸府项目配置全屋德系精工产品,采用高仪、杜拉维特等一线大牌。全屋地暖设计,时刻守护家人的健康,在寒冷的冬日增添温暖。搭配科技HUMAN2.0系统,智领舒居生活。


成立20多年以来,始终坚持“用心做品质”的旭辉,是房地产行业内公认的三好生。2021年,旭辉共收获了4项高级工程质量荣誉,50项省部级以上工程质量及安全文明类奖项。
其中沈阳旭辉·璟宸府荣获第十届“广厦奖”,重庆印江州、苏州铂悦犀湖、合肥北辰·旭辉中心荣获中国建筑工程装饰奖,该奖项为建设部批准设立的中国建筑装饰行业的较高荣誉奖。
2019年旭辉率先提出“透明工厂”概念,截止2021年12月31日,已在全国46城落地84余座透明工厂。太原、济宁、南宁、江门等多地的旭辉透明工厂获得政府重视、点赞,同时也引起市场上不少同行的借鉴和模仿。旭辉始终以品质引领者的姿态走在市场前端。

旭辉透明工厂实拍图
旭辉透明工厂从“标准透明、材料透明、过程透明、检验透明、服务透明”五大维度入手,力求项目建造全阶段、全流程的“透明”,同时搭建“建筑外立面体验、地库体验、景观体验、市政体验、机电体验、土建工艺体验、建造过程体验、公区双大堂场景体验、精装交付体验、成品保护体验、材料展示体验、客户检测互动体验”十二大场景体验。

旭辉透明工厂实拍图
把地产建造的精华和本质浓缩到透明工厂里面,践行“所见即所得”的承诺,让更多的购房者参与房屋建造过程的监督当中,共同促进房地产市场和谐健康发展。
旭辉广场也始终将品质打造置于收尾,如今兑现品质承诺,2021年底开放云南首座透明工厂,将品质实景呈现。工厂以接近9000㎡的实景示范区,打造让业主更安心、更放心的居所 。
欢声笑语辞旧岁,吉星高照迎新年。2022虎年已经到来,昆明旭辉广场感恩一直以来大家的支持与厚爱,特准备了新春五重大礼包,一波福利惊喜来袭,满满的都是诚意与祝福。
金喜来袭,如虎添利
新春五重礼,虎年焕馨居
福气礼:来访即可抽奖,赢取周大福好礼
万金礼:老带新推荐成交住宅一套(税前)享1%佣金
回馈礼:2月专属置业福利,可享2%购房优惠
成交礼:认购即可砸金蛋赢取品牌家电好礼
金喜礼:周大福黄金抽奖,联名保温杯全城免费送
活动截止时间2月28日
礼品有限,先到先得
责编:余志佳
声明:本文由入驻焦点开放平台的作者撰写,除焦点官方账号外,观点仅代表作者本人,不代表焦点立场。


