昆明市“稳增长24条”细则及兑现指南来了
扫描到手机,新闻随时看
扫一扫,用手机看文章
更加方便分享给朋友
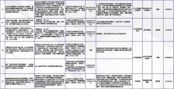
5月27日,市发展改革委官网公布《2022年昆明市24条稳增长政策措施细化方案》,在此前发布的《关于2022年稳增长的若干政策措施》的基础上,细化了稳增长若干措施各项内容,明确了具体事项、申报要求、责任单位、责任人和联系电话等信息。同时发布了《2022年昆明市稳增长政策措施细则及兑现指南(排名前列批)》,便于各行各业各项政策能精准服务企业和项目,让各市场主体能更好地争取和享受到稳增长各项政策措施带来的实惠和效益。













2022年昆明市稳增长
政策措施细则及兑现指南(排名前列批)
点击图片放大查看详情










来源:昆滇经济、昆明市发展和改革委员会官网
责编:王嘉
声明:本文由入驻焦点开放平台的作者撰写,除焦点官方账号外,观点仅代表作者本人,不代表焦点立场。


