昆明再推一波特价房 一环边单价低至12000元/平方米
扫描到手机,新闻随时看
扫一扫,用手机看文章
更加方便分享给朋友
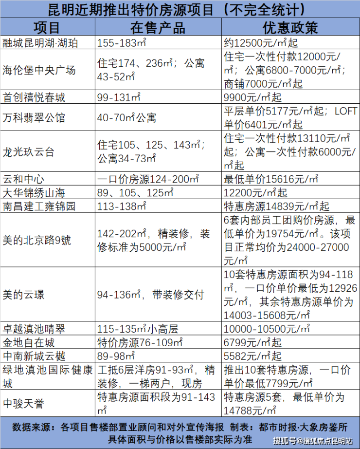
4月24日,有渠道人员在微信朋友圈发消息称:一环边现房住宅12000元/平方米起,商铺5800元/平方米起,公寓6000元/平方米起。此外,巫家坝有项目推出13000元/平方米起的住宅,经开区则直接推出5×××元/平方米起的房源,都市时报·大象房鉴所整理了最近推出特价房的项目,供购房者参考。
01
住宅和公寓都有单价低至“5”字头项目
记者4月26日下午到位于一环边的海伦堡中央广场售楼部了解,置业顾问介绍,是有12000元/平方米的活动,但目前有住宅只剩174和236平方米的两三套一楼房源,而且是要一次性付款,单价12000元/平方米。
公寓面积为43—52平方米,均价7000元/平方米,北向也有6800元/平方米的房源。
商铺分三个楼层,一楼18000—19000元/平方米,二楼9000元/平方米以上,三楼7000元/平方米以上。
万科翡翠公馆最近推出40—70平方米的公寓产品,分平层和LOFT两种,平层较低单价为5177元/平方米,LOFT较低单价为6401元/平方米。

首创禧悦春城目前在售99—131平方米的住宅,特价房单价9900元/平方米起,该项目此前就推出过这个价格,项目一期已交房,二期预计今年6月交房。
绿地滇池国际健康城最近推出一批工地房源,据置业顾问介绍,为6层高的精装修现房洋房,一梯两户,面积为91—93平方米,单价低至7799元/平方米。
美的北京路9號目前在售的是142-202平方米精装修住宅,装修标准为5000元/平方米,据置业顾问介绍,项目正常销售单价为24000—27000元/平方米。该项目推出的6套优惠房源中,较低单价为19754元/平方米,其余房源单价都在20000元/平方米以上,优惠较高的一套优惠约87.6万元。
美的云璟在售94—136平方米带装修交付住宅,最近推出10套特惠房源,面积段为94—118平方米,一口价单价较低为12926元/平方米,其余特惠房源单价为14003—15608元/平方米。
中骏天誉推出5套特惠房源,面积段为91—143平方米,较低单价为14788元/平方米。
南昌建工雍锦园目前在售113—138平方米的小高层住宅,为精装修交付,一梯两户,预计2023年9—10月交房,置业顾问介绍,目前项目均价为15000—16500元/平方米,一些特惠房源为14000多元/平方米。从渠道发出的特批房源表可以看出,较低一套房源单价为14839元/平方米。
此外,该项目有购房补贴政策,即购房者放款全款到账(包括贷款放款)后的次月,开发商按月给购房者发放购房补贴,补贴根据购房者所购买的房源面积大小来定,约3500—4500元/月不等,补贴发放至交房为止。
双塔片区的云和中心近期推出5套一口价房源,面积段为124—200平方米,较低一套单价为15616元/平方米,其余房源单价在17343元/平方米以上。
位于太平新城的金地自在城近期推出10套特价房源,面积为76—109平方米,单价6799元/平方米起。
位于经开区的中南新城云樾推出5×××元/平方米起的房源,较低单价5582元/平方米,面积段为89平方米。该项目目前在售的面积有89—98平方米高层,其中5000多元/平方米的房源集中在低楼层。
大华锦绣山海目前在售89、105、125平方米住宅,精装修交付,置业顾问介绍,单价12200元/平方米起,该价格的面积段为89和105平方米,125平方米的是楼王户型,价格约15800元/平方米起。置业顾问说:“现在在售的房源已基本封顶,按照合同为明年年底交房,预计会提前至明年8月交房”。
位于巫家坝的龙光玖云台项目目前有住宅和公寓在售,均为毛坯交付,住宅面积为105—143平方米,均价为14000—15000元/平方米,一次性付款单价13110元/平方米起。LOFT公寓面积段为34—73平方米,均价6500元/平方米,全款单价约6000元/平方米起。
融城昆明湖·湖珀为现房,目前在售的有155—183平方米住宅,置业顾问介绍,均价为14000—14500元/平方米,特价房约12500元/平方米起。
02
上周昆明商品住宅成交均价为14284元/平方米
4月25日,克而瑞公布了上周(4月18日—24日)昆明商品住宅成交数据,数据显示,上周商品住宅供应1.56万方,环比下降90%,仅金地峯范一个住宅项目取证。
商品住宅成交6.83万方,成交均价为14284元/平方米 ,受万科城和华润悦府等高价项目影响,价格微幅上涨,环比上升2% 。

主力成交项目为先进滇池晴翠(成交0.48万方,均价10618元/平方米),万科城(成交0.32万方,均价15906元/平方米),俊发盛唐城( 成交0.23万方,均价10851元/平方米)。
而销售金额排行前三的分别是万科城、先进滇池晴翠、华润悦府。
上周商品住宅仅高层供应,洋房别墅供应端持续冷淡;成交量上高层、洋房、别墅均有所下滑。
来源:都市时报大象房鉴所
责编:向雪平
声明:本文由入驻焦点开放平台的作者撰写,除焦点官方账号外,观点仅代表作者本人,不代表焦点立场。


