上半年超300条楼市政策出台 托底政策或加快落地
扫描到手机,新闻随时看
扫一扫,用手机看文章
更加方便分享给朋友
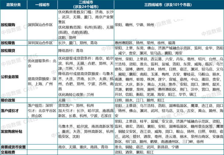
中指研究院发布报告称,2023年上半年各地政策仍保持宽松趋势,上半年全国有超百省市(县)出台政策超300条,公积金支持政策仍是重要举措之一、购房补贴政策亦是各地因城施策的主要手段。部分城市涉及优化限购政策、降低首付比例及房贷利率、优化预售资金监管等方面。
报告认为,整体来看,上半年房地产政策环境仍处于宽松期,一季度中央、监管部门频繁表态并落地具体举措“防风险”“促需求”,各地政策出台频次亦保持稳定。二季度以来,各地政策频次明显减少。
从政策调控节奏来看,一季度政策出台节奏相对稳定,政策效果显现叠加积压需求释放,市场活跃度整体提升。三四线城市前期政策出台较多,政策空间已受限,5月以来政策的出台频次也逐步放缓。部分核心城市如杭州、南京等继续微调政策,进一步稳定市场预期。
报告数据显示,2023以来全国已有超40城调整首套房贷利率下限至4%以下,随着符合条件的城市逐渐下调利率下限,二季度以来调整首套房贷利率的城市数量有所减少。从重点城市来看,6月,重点城市首套房商贷平均利率降至4.0%、二套利率降至4.91%,首套、二套房贷利率均处于低点。未来或将进一步下降,进而降低购房利息成本,有助于购房需求释放。
展望下半年,报告指出,当前多数城市房地产调控政策已基本取消,下半年需要更大力度的托底政策才能遏制住市场下行趋势。随着二季度市场持续转弱,下半年政策加力预期增强,但房地产政策力度和节奏取决于宏观基本面的变化,若下半年经济出现超预期转弱情况,则房地产作为经济“稳定器”,托底政策或将加快落地。
具体来看,报告认为,短期来看,预计需求端政策仍将聚力降低购房门槛和购房成本,核心一二线城市政策有望适度纠偏,“一区一策”、结合生育政策等或是重要方向。此外,优化限购范围、降低交易税费等也存在较大空间,“房票”安置或成为更多城市支持房地产市场发展的举措之一。企业端政策仍将侧重缓解房地产企业的资金压力、防控风险上,对房企的金融支持措施有望继续落地。另外,“保交楼”资金和配套举措也有望进一步跟进,稳定市场预期。(中新经纬APP)
来源:中新经纬
声明:本文由入驻焦点开放平台的作者撰写,除焦点官方账号外,观点仅代表作者本人,不代表焦点立场。


