新规来了!昆明规范整治房源信息发布行为
扫描到手机,新闻随时看
扫一扫,用手机看文章
更加方便分享给朋友
5月28日,昆明市住房和城乡建设局发布《关于进一步加强房地产经纪管理规范存量房房源核验的通知》(以下简称《通知》),从而进一步加强房地产经纪机构及从业人员实名制管理、规范房源核验及信息发布行为,旨在规范存量房房源发布行为,从源头打击整治存量房虚假房源、虚假价格、虚假信息发布,有效提升存量房交易服务水平,保障交易各方合法权益,促进存量房市场与新房市场良性循环。
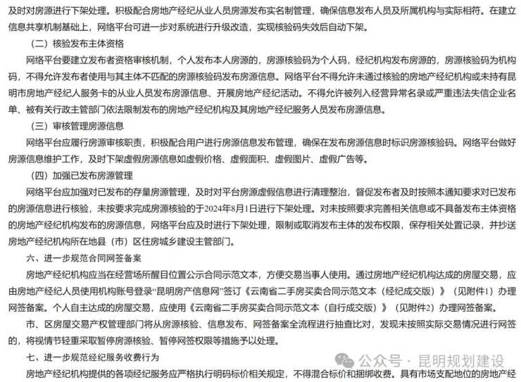
《通知》明确,“昆明房产信息网”与网络平台进行数据共享、互联互通,开展经纪机构、从业人员、挂牌房源信息在线核验等系列工作,确保房源发布信息符合真实委托、真实在售、真实价格等要求。
房屋所有权人可自主申请,也可委托房地产经纪机构进行房源核验,“昆明房产信息网”对房屋权证号、坐落、抵押、查封等基本情况进行验证,验证通过后结合发布主体及发布平台生成房源核验码,让存量房拥有自己的“身份证”。
推行房源核验挂牌,使交易双方能够核实和确认房屋的自然现状和权利现状,及时了解房源是否存在限制交易等权利瑕疵,确保交易标的物的真实性,有助于减少信息不对称带来的交易风险。
同时,指导58同城、安居客等具有房源发布功能的网络平台做好房源信息维护,及时下架虚假房源信息如虚假价格、虚假面积、虚假图片、虚假广告等。未按《通知》要求完成房源核验的将于8月1日进行强制下架处理。
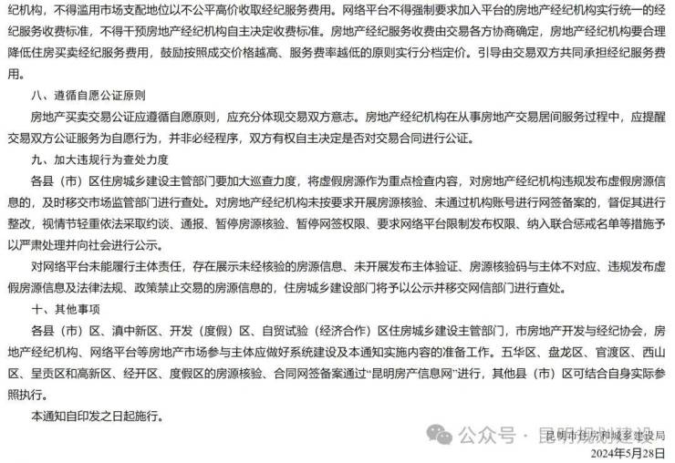
《通知》还引导房地产经纪机构合理降低住房买卖经纪服务费用,鼓励按照成交价格越高、服务费率越低的原则实行分档定价,引导由交易双方共同承担经纪服务费用,并遵循自愿公证原则。
下一步,昆明市住房和城乡建设局将会同属地住房城乡建设部门将虚假房源作为日常抽查检查的重要内容,联合有关部门严厉查处发布虚假房源信息等行为。
一旦发现违规发布虚假房源信息的,视情节轻重依法采取约谈、通报、暂停房源核验、暂停网签权限、要求网络平台限制发布权限、纳入联合惩戒名单等措施予以严肃处理,必要时向社会曝光,切实维护人民群众合法权益。
声明:本文由入驻焦点开放平台的作者撰写,除焦点官方账号外,观点仅代表作者本人,不代表焦点立场。


