年底了,又到了要债的日子
扫描到手机,新闻随时看
扫一扫,用手机看文章
更加方便分享给朋友
每到年底,各地都会有“房企拖欠农民工工资”的新闻涌现。
对于他们来说,辛苦打工一整年,本来拿到钱就可以欢欢喜喜回家过年,然而现如今却因为拿不到自己的劳动报酬而茫然无助。

(来源:昆明规划建设)
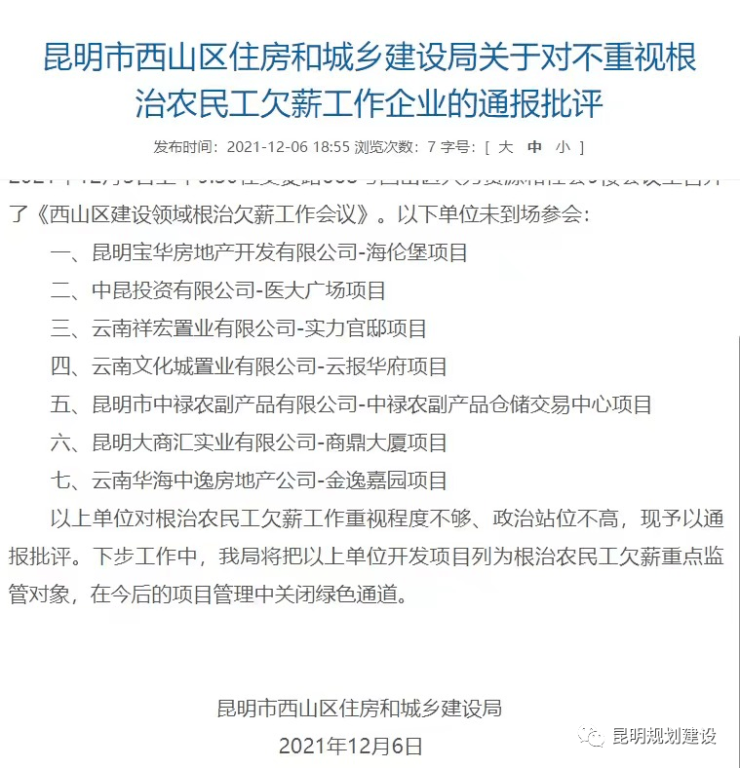
去年年底,西山区就有7家房企因拖欠农民工工资而被罚,且还被列为根治农民工欠薪重点监管对象,在今后的项目管理中关闭绿色通道。
(网友提供)
近期,有网友向血拼姐爆料,首创誉华洲有农民工爬上塔吊控诉开发商拖欠工程款。
人民网留言板也有业主反映,首创誉华洲从9月就开始停工了,施工方因建设方长期拖欠巨额工程款多次索要未果,遂停工。
从“首创昆明创享家”发布的工程进度看,从9月起至11月,项目工程进度虽有更新,但实际变化并不大。
不过,官方在11月24日曾回复过项目停工问题:
首创誉华洲项目未停工,不会烂尾,由于近期正在筹备资金,导致施工进度缓慢。
目前昆明市空港经济区管委会住建局正在协调股东(首创和滇中城投负责人)双方继续投资,首创方准备好相关资金,滇中城投方资金正在筹措中,待双方股东资金到位后,即可正常施工。
但这回复也证实项目的开发确实遇到些资金问题。
2019年1月,云南滇中城市建设投资开发有限责任公司以底价竞得空港经济区大板桥街道办事处DTCKG2018-012-A1——A13住宅、商业、医疗综合地块。
2019年3月,云南滇府房地产开发有限公司成立,其是云南滇中城市建设投资开发有限责任公司全资控股子公司。
2019年10月,云南滇中城市建设投资开发有限责任公司发布了增资扩股信息,拟引入投资人对云南滇府房地产开发有限公司进行增资扩股,以共同开发长水片区和杉松园片区综合房地产项目。
2019年12月,首创置业股份有限公司发布公告称,公司、首金瑞创(首创置业全资附属公司)、滇中城投及项目公司订立该协议,内容有关(其中包括)首金瑞创拟通过增资入股方式取得项目公司49%股权,并提供股东借款用于开发地块。
这个项目公司就是云南滇府房地产开发有限公司,增资完成后,首创置业也间接持有云南滇府房地产49%股权。
2020年,首创誉华洲入市推售,规划为小高层产品,建面约77-122㎡,预计2023年6月30日。
首创誉华洲是一个配套丰富的大盘,除了住宅产品外,还规划有商业、教育、医疗等多种配套。
从此前宣传可知,项目曾承诺拟引入北京知名三甲医院广安门医院,引入首创大健康、首创光合中心等优质医疗配套;引入约十万方的奥特莱斯小镇;配建多所学校、5条市政道路、5个市政公园等。
但从现目前情况看,若是开发商资金问题一直得不到解决,开发速度势必会影响,不但会导致延期交房,承诺配套也会无法兑现,也怪不得业主现在如此焦急。
声明:本文由入驻焦点开放平台的作者撰写,除焦点官方账号外,观点仅代表作者本人,不代表焦点立场。


