城市更新聚焦“三大任务”,超万亿资金如何当好“扳手”?
扫描到手机,新闻随时看
扫一扫,用手机看文章
更加方便分享给朋友
今年的政府工作报告提出“稳步实施城市更新行动”的任务。住房和城乡建设部党组书记、部长倪虹在十四届全国人大二次会议民生主题记者会上回答中外记者提问时,从理念和行动两方面对落实好这一部署作出回应,明确了今年城市更新的工作重点。
倪虹指出,今年,城市更新将聚焦“三大任务”——民生工程、市政基础和城市安全等重点领域。其还表示,上述三大重点任务的开展,进一步强化城市更新工作的有效性和针对性。
三年撬动超10万亿投资
倪虹透露,2023年全国实施各类城市更新项目有6.6万个,完成投资2.6万亿元。其中,新开工改造城镇老旧小区5.3万个,惠及2200多万居民;加装电梯3.6万部,增设停车位85万个,养老托育等社区服务设施2.1万个;改造燃气等各类管道约10万公里;建设口袋公园4100多个、绿道5300多公里,拓展了草坪开放空间1.1万公顷。
“今年将再改造5万个老旧小区,建设一批完整的社区;继续加大城市的燃气、供水、污水、供热等老旧管网的改造力度,今年再改造10万公里以上。”倪虹称。
倪虹表示,今年,城市更新将聚焦“三大任务”。其中,要聚焦老旧小区改造、完整社区建设等“民生工程”,解决人民群众日常生活中最关注的问题。要加快完善城市地下管网等“里子”工程,高质量提升城市市政基础设施水平。要抓好城市生命线“安全工程”,进一步提升城市排水防涝能力,以高水平安全支撑高质量发展。
据新京报记者梳理,从城市更新在2021年首次被写入政府工作报告以来,三年间,仅城市更新领域撬动的投资额就达到13.7万亿元,城市更新项目达到15.4万个。
中指研究院预计,从总体投资规模来看,未来3年,重点22城城中村改造直接投资或维持在万亿元水平左右。前瞻产业研究院则预计,到2029年,城市更新的投资规模将超过9万亿元。
四大一线城市明确“任务清单”
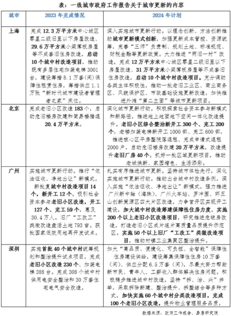
近期,各地政府工作报告均已公开,以四个一线城市为例,北京、上海、广州、深圳均在报告中明确了2024年城市更新的实施计划,总体呈现出城中村、老旧小区和老旧厂房改造力度更大、城中村改造与筹建保障性住房相结合、鼓励城市更新模式创新等。
按照公布计划,今年,北京老旧小区改造将实现新开工300个小区、完工200个小区。此外,北京还将围绕《北京市实施城市更新行动三年工作方案(2023-2025年)》中的89个重点区域重大项目,及时跟进项目进展,积极推动实施。
此外,广州明确提出,加大城中村改造筹建保障房的力度,这也是今年城中村改造的发力方向。对此,中指研究院指出,各地将适时出台适应新时期的城中村改造政策,城中村改造和保障房、保租房结合将成为未来超大特大城市房地产新模式下重点发展的方向。

充分调动市场主体的积极性、引进社会资本参与也是城中村改造的“扳手”。
全国人大代表、北京市建筑设计研究院有限公司总建筑师、首钢集团总建筑师吴晨在今年的“两会”上建议:“探索城市更新市场化运作模式。城市更新项目应通过多元化的市场合作、增加经营收益等方式实现资金循环,支撑未来的更新建设投入。通过设置联席会的方式,由政府下放部分职能行使权,提升项目主体行政管理层级,赋予其更大的资源配置权力,让城市更新可盈利、可持续。”
专项借款解决城中村改造前期资金难题
随着房地产市场供求关系发生重大转变,构建房地产发展新模式刻不容缓。在房地产发展新模式中,“三大工程”是新的布局方向。城中村改造既是城市更新的重要战场,又是“三大工程”之一,为房地产市场发展注入新动力。
为了加快推进城中村改造,2023年12月,住建部、财政部、人民银行、金融监管总局联合印发了《关于通过专项借款支持城中村改造工作方案的通知》,设立城中村改造专项借款,用于符合条件的城中村改造项目,优先支持群众需求迫切、城市安全和社会治理隐患多的城中村改造项目。
目前,以新的金融模式撬动的城中村改造“资金盘”已经超过万亿元。据易居房地产研究院统计,截至2024年2月20日,已有28个城市,包括上海、广州、北京3个一线城市及25个二、三线城市,宣布首笔城中村改造专项借款获批授信额度或已在当地实施投放,授信涉及城中村改造项目371个,授信金额达9201.9亿元,放款金额达399.1亿元。由于部分城市未披露,实际已授信金额预计超万亿元。
从实际发放情况来看,根据最新统计数据,截至3月7日,国开行已发放城中村改造专项借款614亿元,涉及北京、上海、广州、武汉等33个城市的271个项目,惠及城中村居民约36万户,支持建设安置房69.5万套。
上海易居房地产研究院咨询中心总监姚腊表示,专项借款是本轮城中村改造模式的一个金融工具创新,主要是为解决城中村改造项目前期资金投入太大、资金回收周期太长、投入产出现金流不匹配、期限错配、资金利息成本高、拆迁难、安置难等问题。特别是城中村的拆迁安置问题,是前期工作中一个核心堵点和痛点。专项借款可以先行弥补各地城市无力开展土地整理拆迁的资金难题,然后再带动后续配套相关贷款的进入。
来源:新京报
声明:本文由入驻焦点开放平台的作者撰写,除焦点官方账号外,观点仅代表作者本人,不代表焦点立场。


