地铁2号线二期补充工程来啦!线路延伸,新增一个车站
扫描到手机,新闻随时看
扫一扫,用手机看文章
更加方便分享给朋友
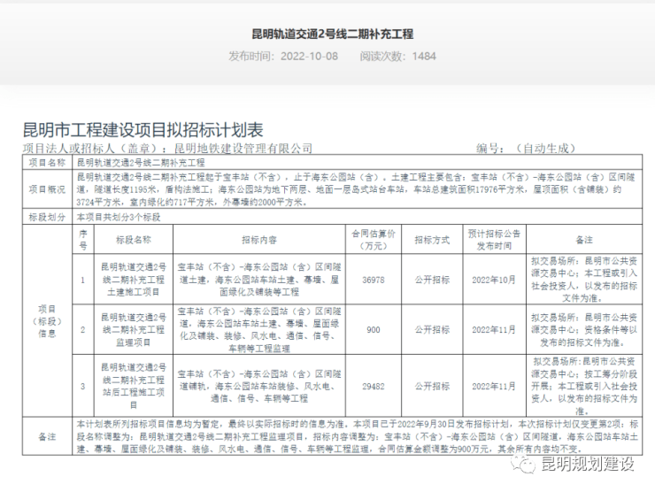
近日,昆明地铁建设管理有限公司发布《昆明轨道交通2号线二期补充工程》拟招标计划表,计划启动地铁2号线二期补充工程,建设宝丰站(不含)-海东公园站(含)区间隧道,以及海东公园站。

项目概况
昆明轨道交通2号线二期补充工程起于宝丰站(不含),止于海东公园站(含)。土建工程主要包含:宝丰站(不含)-海东公园站(含)区间隧道,隧道长度1195米,盾构法施工;海东公园站为地下两层、地面一层岛式站台车站,车站总建筑面积17976平方米,屋顶面积(含铺装)约3724平方米,室内绿化约717平方米,外幕墙约2000平方米。
本次项目共划分3个标段:
1.昆明轨道交通2号线二期补充工程土建施工项目,招标内容为宝丰站(不含)-海东公园站(含)区间隧道土建,海东公园站车站土建、幕墙、屋面绿化及铺装等工程。合同估算价为36978万元,计划10月发布招标公告。
2.昆明轨道交通2号线二期补充工程监理项目,招标内容为宝丰站(不含)-海东公园站(含)区间隧道,海东公园站车站土建、幕墙、屋面绿化及铺装、装修、风水电、通信、信号、车辆等工程监理。合同估算价900万元,计划11月发布招标公告。
3.昆明轨道交通2号线二期补充工程站后工程施工项目,招标内容为丰站(不含)-海东公园站(含)区间隧道铺轨,海东公园站车站装修、风水电、通信、信号、车辆等工程。合同估算价为29482万元,计划11月发布招标公告。

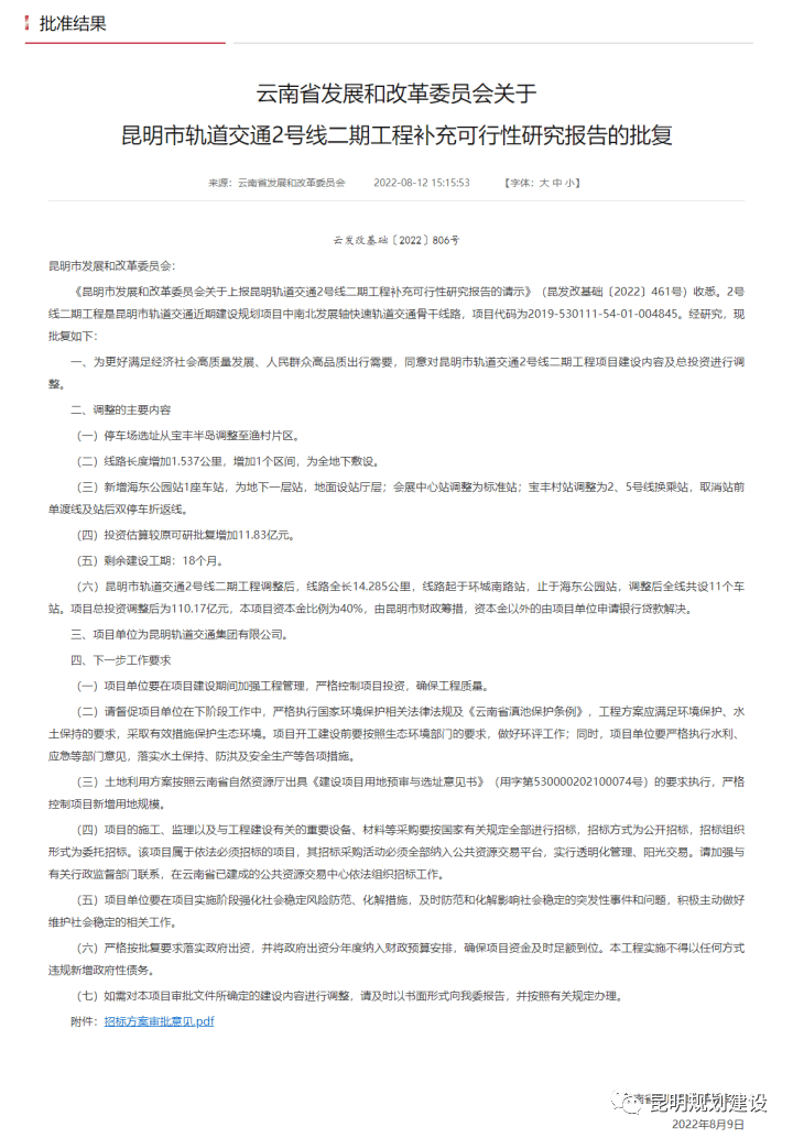
早在今年8月,云南省发展和改革委员会曾发布关于昆明市轨道交通2号线二期工程补充可行性研究报告的批复。

为更好满足经济社会高质量发展、人民群众高品质出行需要,同意对昆明市轨道交通2号线二期工程项目建设内容及总投资进行调整。
调整的主要内容:
(一)停车场选址从宝丰半岛调整至渔村片区。
(二)线路长度增加1.537公里,增加1个区间,为全地下敷设。
(三)新增海东公园站1座车站,为地下一层站,地面设站厅层;会展中心站调整为标准站;宝丰村站调整为2、5号线换乘站,取消站前单渡线及站后双停车折返线。
(四)投资估算较原可研批复增加11.83亿元。
(五)剩余建设工期:18个月。
(六)昆明市轨道交通2号线二期工程调整后,线路全长14.285公里,线路起于环城南路站,止于海东公园站,调整后全线共设11个车站。
此次昆明地铁建设管理有限公司发布招标计划表,意味着项目进入前期各项准备阶段,将启动建设。
来源:昆明规划建设
责编:向雪平
声明:本文由入驻焦点开放平台的作者撰写,除焦点官方账号外,观点仅代表作者本人,不代表焦点立场。


