房企化债路上的博弈和妥协:投资者担心二次违约,能拿回多少是多少
扫描到手机,新闻随时看
扫一扫,用手机看文章
更加方便分享给朋友
2024年开年以来,多家出险房企境外债务重组有了突破。
目前,已有远洋集团、龙光集团、中国奥园、正荣地产、中粮控股、旭辉控股等房企在1月份披露了境内债或境外债的新进展。其中,中国奥园的境外债务重组方案已获批,龙光集团、正荣地产等房企的方案获得部分债权人支持。
由于涉及多方利益且金额庞大,房企化债之路交织着博弈与妥协。债务重组方案经历了一轮轮谈判与修改,债务人一步步亮出底牌,债权人不得不退让接受,最终达成共识。
出险房企成功化债,并不意味着回归正轨,债务违约的副作用开始显现。业内认为,这一轮违约危机打击了外资投资国内房地产企业的意愿。2023年,中国房企境外发债规模约93亿元,同比大降90%。克而瑞指出,房地产海外债基本上已处于冻结状态。
“不会再买地产债了。”一名机构投资人向时代周报记者表示,对于房企的重组方案,债权人现在只能认栽,“挣扎也没用,钱不会(全额)回来的。”
市场情绪尚未好转,房企“回血”有限,加上再融资受阻,多名业内人士认为,部分债务重组成功的房企仍存在二次违约的可能。
最长2年,房企化债如跑马拉松
近期,正荣地产、旭辉控股、龙光集团、中国奥园等多家出险房企境外债务重组取得进展。
1月2日,正荣地产宣布与持有约占公司发行的优先票据及永续证券未偿还本金总额26.97%的债权人特别小组签订重组支持协议。债权人特别小组承诺尽一切商业方面的合理努力支持、促进、实施或以其他方式实现重组。
1月3日,旭辉控股发布境外流动资金状况全面解决方案,计划削债33亿美元至40亿美元,为公司提供稳健的资本结构。
经过多轮谈判,龙光集团的境外债务重组也取得重要进展。1月12日,龙光集团宣布与持有本金33.69亿美元境外优先票据的债权人小组签订债权人支持协议,占境外重组债务本金总额约51%。
而中国奥园则是开年首家完成境外债务重组的房企。1月12日,中国奥园公告称,其境外债务重组计划已经获得相关法院批准,完成境外债务重组流程。
去年8月宣告违约的碧桂园,债务重组工作刚刚开始。1月16日,碧桂园公告称,委聘毕马威企业咨询(中国)有限公司担任境外债务重组的主要财务顾问,建立与所有债权人的合作沟通平台,共同制定整体方案来全面解决公司当前境外债务风险。
开年以来,出险房企的债务重组工作集中取得进展,但这并不意味着风险悉数化解。
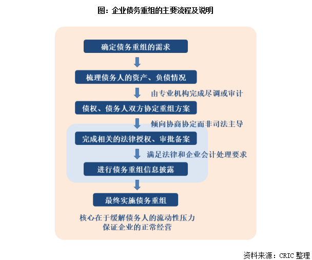
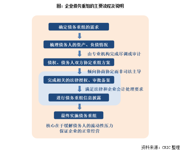
一般来说,企业债务重组流程主要包括确定重组需求、梳理资产及债务情况、制定重组方案、完成相关的法律授权及审批备案、披露重组信息、实施债务重组,走完整个流程大约需要9个月至1年,甚至更长时间。
中国奥园于2022年1月启动境外债务重组程序,直至今年1月才实现成功重组,历时24个月。华夏幸福2021年2月公告违约,同年9月公布债务重组计划,2023年1月实现全部境外债务展期8年。融创重组速度则较快,但也花了500多天。

汇生国际资本总裁黄立冲对时代周报记者表示,开年房企债务重组集体取得进展的现象,反映了房地产行业在经历了前几年的调整后,对于财务结构优化和债务风险管理的迫切需求,“依靠经营现金流的改善来解决困难几乎无望,只能通过债务重组来解决问题。”
用诚意换妥协,“能回来多少是多少”
债务重组过程中,最煎熬的莫过于重组方案的制定。这一过程交织着债务人和债权人之间的拉扯,一方释放诚意,一方让步妥协。
目前来看,房企债务重组的手段包括以资产清偿债务(以资抵债),将债务转为权益工具(债转股),修改债权和债务的其他条款,比如减少债务本金、降低或免去应付未付利息、降低债务利率、约定更长时间的还款期限等。
从出险房企披露的债务重组方案来看,削债与展期是化债的主要思路。
融创的境外债务风险通过四种方式化解:发行新票据、强制可转换债券、可转换债券、置换融创服务股票,分别对应债务规模约为57亿美元、27.5亿美元、10亿美元、7.75亿美元,可降债45亿美元,“续命”三年。
华夏幸福则以其持有的9家下属公司股权注资搭建“幸福精选”和“幸福优选”两个平台作为偿债资源,以8折或75折的价格,以“幸福精选”平台不超过49%、“幸福优选”平台不超过49%的股权与金融债权人和经营债权人实施债务重组。根据测算,这一化债动作如完整落地,最多可化解债务超400亿元。截至2023年12月31日,华夏幸福“幸福精选”平台及“幸福优选”平台股权抵偿金融债务及经营债务合计约154.18亿元。
根据中指研究院统计,已经完成境外债务展期的企业大多选择将债券整体打包展期3年-5年,到期时间延长至2026年-2028年,偿债压力得以延后。
增加资产增信、控股股东拿出真金白银支持重组,是出险房企争取债权人支持的重要举措。
富力的重组方案提出,在无抵押的美元债上,以伦敦的One Nine Elms项目和马来西亚富力公主湾这两处海外资产出售产生的现金流作为增信,以及将出售伦敦及马来西亚指定资产所获得的现金流,在偿还项目高级抵押债后用于强制性回购/赎回等。One Nine Elms是一个规模庞大且多元化的开发项目,可供应约4.9万平方米住宅和服务式公寓。
龙光集团以担保、现金归集、股权质押等方式给予增信,抵押物包括国内的部分优质地产项目、计划出售的投资性物业以及海外全部项目——中国香港的鸭俐洲项目和罗宾逊项目,新加坡的斯特灵项目和佛罗伦萨项目均在列。
融创控股股东、董事会主席孙宏斌与债权人共进退,不仅为公司提供4.5亿美元无息借款,还将其全额转换成融创股票。龙光控股股东提供的13.46亿美元借款亦按照与普通债权人一致的条件参与债务重组,悉数转为强制可转债和长期票据,且以实物付息。
出险房企全力化债,但从目前的结果来看,债务成功重组的只是少数。
根据中指研究院不完全统计,截至2023年年底,富力、融创、中国奥园等少数房企基本完成境内外债券重组或展期,龙光集团、花样年、时代中国、碧桂园等房企基本完成境内债券展期,华夏幸福、当代置业、绿地等房企则基本完成境外债券展期或重组。
一位私募机构人士向时代周报记者表示,出险房企的境外债务重组方案能够通过,有三个原因:第一,方案有诚意,增信资产优质,投资人能接受,比如融创和富力;第二,有第三方从中斡旋,协调沟通内资外资;第三,投资人妥协,“无论答应还是不答应,都看不到回头钱,还不如先拿点同意费,后面能回来多少是多少。”
“债权人肯定是希望提高清偿率,但这个是很难的。”前述私募机构人士进一步表示。
中国奥园的境外债务重组就曾遭遇阻力。据第一财经报道,2023年10月底,在中国奥园境外债务重组协议安排香港法院公开受理听证会上,由于部分利益诉求无法得到保证,平安海外提出反对意见。
黄立冲表示,房企的资产质量和未来现金流预期存在不确定性,叠加全球经济环境的不确定性,特别是利率变动和汇率波动,都给境外债务重组带来挑战。
“债权人是衡量所有因素,呈请清盘还是接受重组,综合评估哪个选择能够回收更多的钱来做决策,他们会尽可能地保护自己的利益,尽量收回投资。但如果债务人的财务状况非常糟糕,债权人可能会选择接受一部分偿还,以免最终一无所获。”黄立冲说。
黄立冲认为,由于房地产行业尚未走出弱周期,债权人能够申请处置的资产只会越来越少,“即便接受房企给出的方案,最终也不会拿到多少钱,就是‘小刀割肉’,而不是一下子‘抹脖子’。”
副作用初显,债务重组完成不等于成功上岸
闯过重重关卡成功实现债务重组,并不等于彻底上岸。借的钱总是要还的,只不过争取到了一定的窗口期,出险房企中长期的偿债压力犹存。而违约造成的副作用,或将冲击房企未来的偿债能力,发生“次生灾害”。
“按照现在的行情,资产贬值、减债遇阻、经营困难,出险房企就算给出方案,也很难保证之后能够还上钱。”前述私募机构人士认为,出险房企二次违约或难避免。
华夏幸福1月12日公告称,自2023年12月1日至2023年12月31日,公司及下属子公司新增未能如期偿还银行贷款、信托贷款等形式的债务金额为4.56亿元,截至2023年12月31日累计未能如期偿还债务金额合计242.43亿元。
富力的财务状况也面临压力。根据2023年中报,截至报告期末,富力的账面现金约99.86亿元(包括受限制现金),而一年内、两年至五年内、五年后到期的借款分别为403.38亿元、747.79亿元、129.43亿元,资产负债率从2022年末的170.8%上升至191.8%。
对此,富力董事长李思廉表示,2023年上半年,管理层对流动性状况保持审慎态度,通过精简人手和整合职能重叠的部门来控制开支并降低运营成本,停止进一步扩充土地储备并削减不必要的支出,继续出售非核心酒店及投资资产,以产生流动资金用于还款及营运资金用途。
房企停止拿地,相当于失去经营基础,规模收缩,但偿债资金来源仍是项目销售回款以及资产出让回笼的现金,这意味着偿债压力走高。
克而瑞在一份关于出险房企债务重组的报告中指出,部分到期兑付的债券展期后,进一步加剧了企业未来的偿债压力。在市场未有回暖、销售回款不见起色的行业背景下,出险房企整体的债券违约风险并未得到释放,甚至更加积聚。
另一方面,违约导致的信用危机引发评级下调,也严重影响房企境外再融资。
克而瑞统计数据显示,2023年房企发债规模约3056亿元,同比下降31%。其中,境内发债2963亿元,同比下降15%;境外发债93亿元,同比下降90%,占比下降18个百分点至3%。值得注意的是,今年一、二季度仍是偿债高峰,到期规模均在1500亿元以上,房企的债务压力依然较大。

克而瑞认为,无论是展期还是债转股,任何方式的重组都只能缓解短期内的燃眉之急。债务重组完成之后,中长期的“回血”自救才是关键。出险房企仍应以保交付为主要目标,积极营销、促进销售去化及现金回笼,修复基本盘,依靠销售回款提升自身“造血能力”,才能真正摆脱困境。
“当前房地产遇到的问题不是纯粹的行业困境,也是经济周期的问题。”黄立冲表示,要想活下去,只有缩表,将企业规模缩小到原来的1/3甚至1/5,砍掉负债,从追求规模到追求现金流和利润,“虽然债务重组为房企提供了喘息的机会,但能否真正走出困局,还需要房企在多方面做出努力和调整。”
来源:每日经济新闻
声明:本文由入驻焦点开放平台的作者撰写,除焦点官方账号外,观点仅代表作者本人,不代表焦点立场。


