你家小区物业服务怎么样?官方评价结果来了!
扫描到手机,新闻随时看
扫一扫,用手机看文章
更加方便分享给朋友
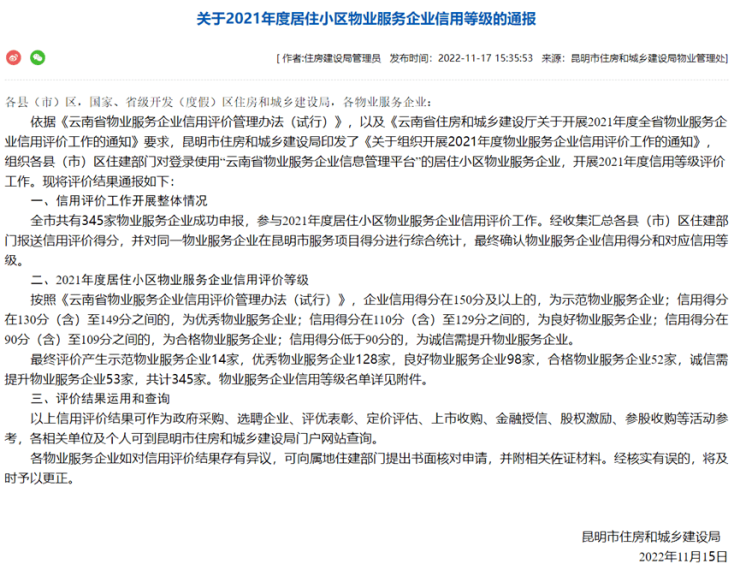
小区物业服务质量如何,信用等级是一个最重要的指标。近日,昆明市住房和城乡建设局发布《关于2021年度居住小区物业服务企业信用等级的通报》,对参与2021年度居住小区物业服务企业信用评价的情况进行公布。
全市共有345家物业服务企业成功申报,最终评价产生示范物业服务企业14家,优秀物业服务企业128家,良好物业服务企业98家,合格物业服务企业52家,诚信需要提升物业服务企业53家,共计345家。
此次信用评价结果可作为政府采购、选聘企业、评优表彰、定价评估、上市收购、金融授信、股权激励、参股收购等活动参考。

按照《云南省物业服务企业信用评价管理办法(试行)》,信用评价是指物业管理行政主管部门依据本办法的评价方法,对物业服务企业的信用行为综合打分评价、评定信用等级的活动。企业对申报基础信息的真实性、完整性和有效性负责。
企业信用评价减分信息的采集包括基础信息、合同履行、运作规范、业主满意、社会影响、遵纪守法等六个方面。
依据《云南省物业服务企业信用评价管理办法(试行)》以及《云南省住房和城乡建设厅关于开展2021年度全省物业服务企业信用评价工作的通知》要求,昆明市住房和城乡建设局印发了《关于组织开展2021年度物业服务企业信用评价工作的通知》,组织各县(市)区住建部门对登录使用“云南省物业服务企业信息管理平台”的居住小区物业服务企业,开展2021年度信用等级评价工作。
全市共有345家物业服务企业成功申报,参与2021年度居住小区物业服务企业信用评价工作。经收集汇总各县(市)区住建部门报送信用评价得分,并对同一物业服务企业在昆明市服务项目得分进行综合统计,最终确认物业服务企业信用得分和对应信用等级。
按照《云南省物业服务企业信用评价管理办法(试行)》,企业信用得分在150分及以上的,为示范物业服务企业;信用得分在130分(含)至149分之间的,为优秀物业服务企业;信用得分在110分(含)至129分之间的,为良好物业服务企业;信用得分在90分(含)至109分之间的,为合格物业服务企业;信用得分低于90分的,为诚信需提升物业服务企业。
各物业服务企业如对信用评价结果存有异议,可向属地住建部门提出书面核对申请,并附相关佐证材料。经核实有误的,将及时予以更正。
据介绍,此次对居住小区物业服务企业信用等级评价,基本体现了昆明市物业服务企业信用水平。
昆明市从2020年就开始启动居住小区物业服务企业信用等级评价工作,此次对所有申报企业及其申报的居住小区项目进行了公开,希望引导物业服务企业依照物业服务合同规范服务行为,从而逐步规范物业服务市场,提升物业服务质量。
居住小区物业服务企业信用等级评价,是由企业自愿申报,并未涵盖昆明所有居住小区。有的存在无效信息情况,有的则是企业管理服务多个项目,只愿申报部分小区,甚至不申报。
在参与此次企业信用等级评价中,公布的53家诚信需要提升物业服务企业不乏知名企业,与之宣传明显不符,也不乏高端住宅小区。有的存在同一个物业企业服务的不同项目出现差距过大、品质不均的问题;有的存在投诉量过多,群众意见大问题,亟待改进提升。
此次通过公布物业服务企业信用评价结果,希望以信用为抓手,引导企业转变思想、重视信誉,提升自身综合竞争能力,从而促进整个物业服务市场的良性竞争,引导市场向好发展,激励好的更好、落后的赶超,促进物业服务水平整体提升。
短评
好物业带来好生活
“买房一阵子,物业服务一辈子。”在小区这一方天地里,物业服务是陪伴业主时间最长、关系最紧密的存在。一个好的物业公司能给居民的生活带来很大便利,能为居民打造安全、清洁、优美、舒适、方便的生活及工作环境。物业服务用心,居民住得才能更舒心。
近年来,昆明房地产行业整体运行平稳,与之强关联的物业公司更应珍惜羽毛,明确自身定位,以好的服务赢取好口碑,维护好现有存量客户。而业主们要积极维护自己的合法权益和合理维权,同时也要对物业服务人员多一份理解,积极配合其正向服务工作。
物业与业主本是相伴而生,在漫长的岁月里,需携手同行保持良性互动。诚信需要提升的物业服务企业,如不能及时改正,恶性循环将导致小区贬值,业主、物业、小区“三输”。
14家示范物业服务企业
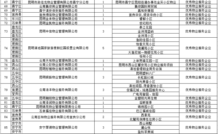
从此次公布的名单来看,综合评价后,全市示范物业服务企业共有14家,其代表着目前昆明物业服务的较好水平。具体为:
昆明世博园物业服务有限公司:世博临山邻里项目
云南建投物业管理有限公司:紫东苑.紫东尚苑、嘉和园小区、锦绣园商业中心
昆明金鼎物业服务有限责任公司:昆明金鼎科技园
云南德润物业管理有限责任公司:德润春城花园
昆明乙阳物业服务有限公司:金色交响家园
云南尚达邦物业服务有限公司:益新德隆
深圳市莲花物业管理有限公司昆明分公司:海埂悦府、滇池卫城
云南正基物业服务有限公司安宁分公司:天华苑小区
昆明莲花物业服务有限公司:汇龙印象小区
世纪金源物业服务集团有限公司:昆明世纪城小区
云南景欣物业管理有限公司:广电苑礼园、义园
昆明初卓物业服务有限公司:春融锦苑客户服务中心
云南卓彩物业服务有限公司:云南送变电工程有限公司职工家属区、云南电力线路器材厂职工家属区
云南山水物业服务有限公司:金地山水、云南省地质矿产勘查开发局职工疗养院、万源小区、山水南苑
53家诚信需提升物业服务企业
重庆融创物业管理有限公司昆明分公司:昆明文旅城听涛悦项目、昆明文旅城花语海、昆明文旅城九雲府项目、昆明文旅城揽山悦项目、昆明文旅城花语湾、云南昆明微风十里融庭小区(A1地块)
碧桂园生活服务集团股份有限公司昆明分公司:碧桂园北城映象春分苑、碧桂园生活服务集团股份有限公司昆明分公司云南映象项目、碧桂园璟台项目、御龙半山、碧桂园凤凰湾、碧桂园紫台项目
昆明尚惟物业管理有限公司:金恒财富广场
昆明海华物业服务有限公司安宁分公司:昆华苑
昆明佳淼物业服务有限公司富民分公司:艺水芳乡(村上春墅)养生小镇
安宁泰和物业管理有限公司:信合小区
云南帝珠物业服务有限公司:山水白沙
昆明和信物业管理有限公司安宁分公司:龙山湖畔、中央华冠、宁湖左岸
宜良县日日昕物业管理有限公司:宜良县钰桥小区金桥大苑
中电建物业管理有限公司昆明分公司:昆明金檀物业服务中心
云南一品生活物业服务有限公司:文化空间
寻甸中集物业管理有限公司:文苑华庭
昆明百钧物业服务有限公司:倘甸华盛子山苑一期
昆明顺宜物业管理有限公司:铭诚雅苑
云南腾景物业管理有限公司:愿景城市广场
宜良元丰物业管理有限公司:书香苑二期
昆明华翊盛物业管理有限公司:汉华天马山国际温泉度假区梅林小镇西苑一期
寻甸幸福物业管理有限公司:云南常青树化工有限公司、金世纪小区、寻甸仁德馨苑花园、嘉欧建材城小区
昆明豪宇物业服务有限责任公司:凯苑小区、西城枫景小区、太阳城商住楼、独立时代公寓、省人大住宅小区
昆明赛伦物业管理有限公司:顺城豪庭、新月花园
云南天闻物业管理有限公司:金星小区(东区)物业服务
昆明广安物业服务公司:小龙村小区、席子营二区、翡翠郡、吹箫巷组团、刘家营东区、西华小区、南华小区、香水和风园小区、西华北区
昆明凯悦物业管理有限公司:朝九晚五、富春山居
昆明荣泽物业服务有限公司:翡翠湾小区、丽水天锦小区
云南华兴物业管理有限公司:金安小区
昆明万吉珑物业管理有限公司:印象首日封
昆明嘉家物业管理有限公司:北豪家园、华夏御府怡璟苑、金地苑小区、云南省无线电监测中心、红星紫郡1.2.3幢
昆明新赛联物业管理有限公司:博园•上东区(郦岛嘉园)
云南赛诺联行物业服务集团有限公司:魅力青城•尚都国际
昆明金泉物业管理有限公司:盘江苑二期、金泉小区
昆明禾谷物业服务有限公司:法苑小区
昆明冠江集团物业服务有限公司:公园1903康醍先生项目、公园1903蒙塔溪项目、公园1903圣维望项目
昆明汕厦物业管理有限公司:汕头大厦
昆明泰宇物业管理有限公司:白马小区红塔组团
昆明正杰物业服务有限公司:水岸艺城
昆明金爵物业管理有限公司:汇郦境园小区
昆明绿岸池海物业服务有限公司:昆明铭真旅游运动有限公司
安宁诚和物业管理有限公司:珍泉颐园
宜良佳家物业服务有限公司:汇鑫苑、良城美景小区
宜良家合物业服务有限公司:铂悦府小区
宜良裕鑫物业管理有限公司:和谐家园
宜良爱鑫物业管理有限公司:时代家园小区
云南俊发服务有限公司富民分公司:时代俊园
富民恒丰物业管理有限公司:国土资源局小区、富民县农业农村局机关住宿小区
富民领英物业管理有限公司:富民县昆黎时代广场
嵩明佳艺物业服务管理有限公司:嵩明和谐家园、龙安苑小区、昆明市嵩明县金色学苑、滨河苑A区
嵩明县康怡物业管理有限公司:阅城百年顶秀小区、嵩明县阳光新城小区、西苑小区前期物业管理委托服务、杨林廉租房物业管理项目
嵩明安瑞物业管理有限公司:振业大厦小区、金地花园小区
嵩明龙润物业管理有限公司:滨河苑二期2号院
石林仁厚物业管理有限公司:石林县农资物流配送中心
云南旅峰物业管理有限公司:寻甸温商财富广场
昆明林桦物业服务有限公司:华盛新城子山苑二期1-10栋、倘甸镇保障房小区
寻甸福兴物业管理有限公司:亚兴都市名苑
链接









来源:昆明规划建设
责编:向雪平
声明:本文由入驻焦点开放平台的作者撰写,除焦点官方账号外,观点仅代表作者本人,不代表焦点立场。


